HOME   LIST
‹–   –›

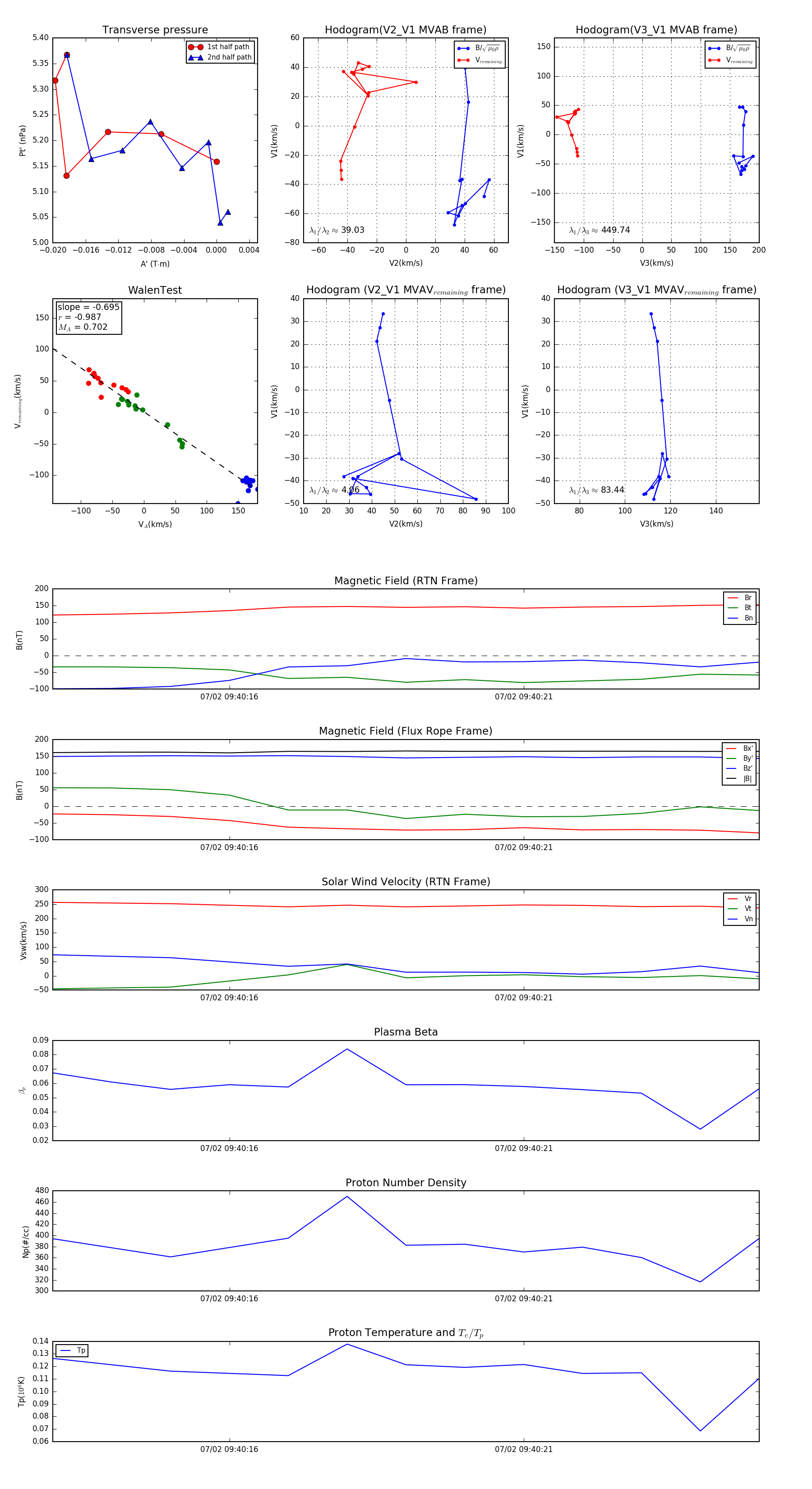
Flux Rope in 2024

Flux Rope Event 2024-07-02 09:40:13 ~ 2024-07-02 09:40:25 (13 seconds)


plot