HOME   LIST
‹–   –›

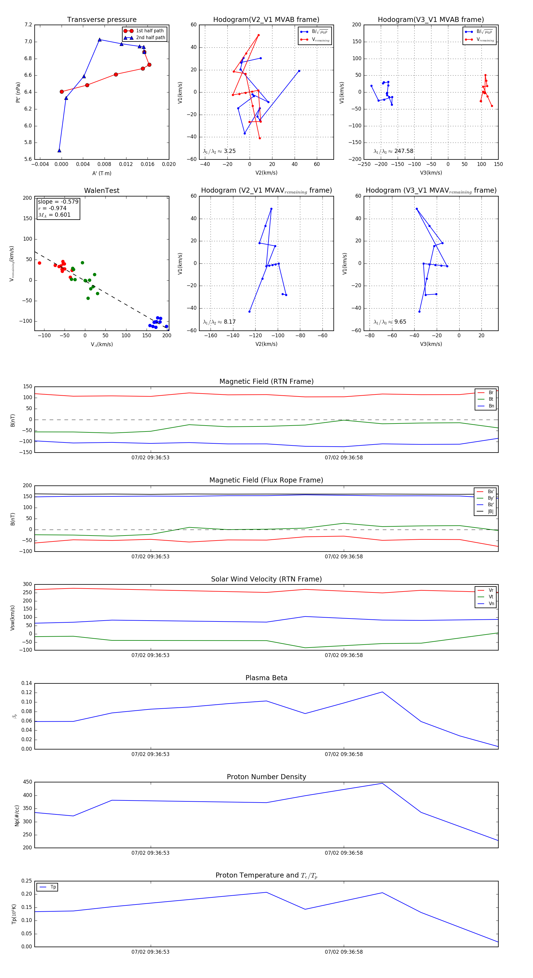
Flux Rope in 2024

Flux Rope Event 2024-07-02 09:36:50 ~ 2024-07-02 09:37:02 (13 seconds)


plot