HOME   LIST
‹–   –›

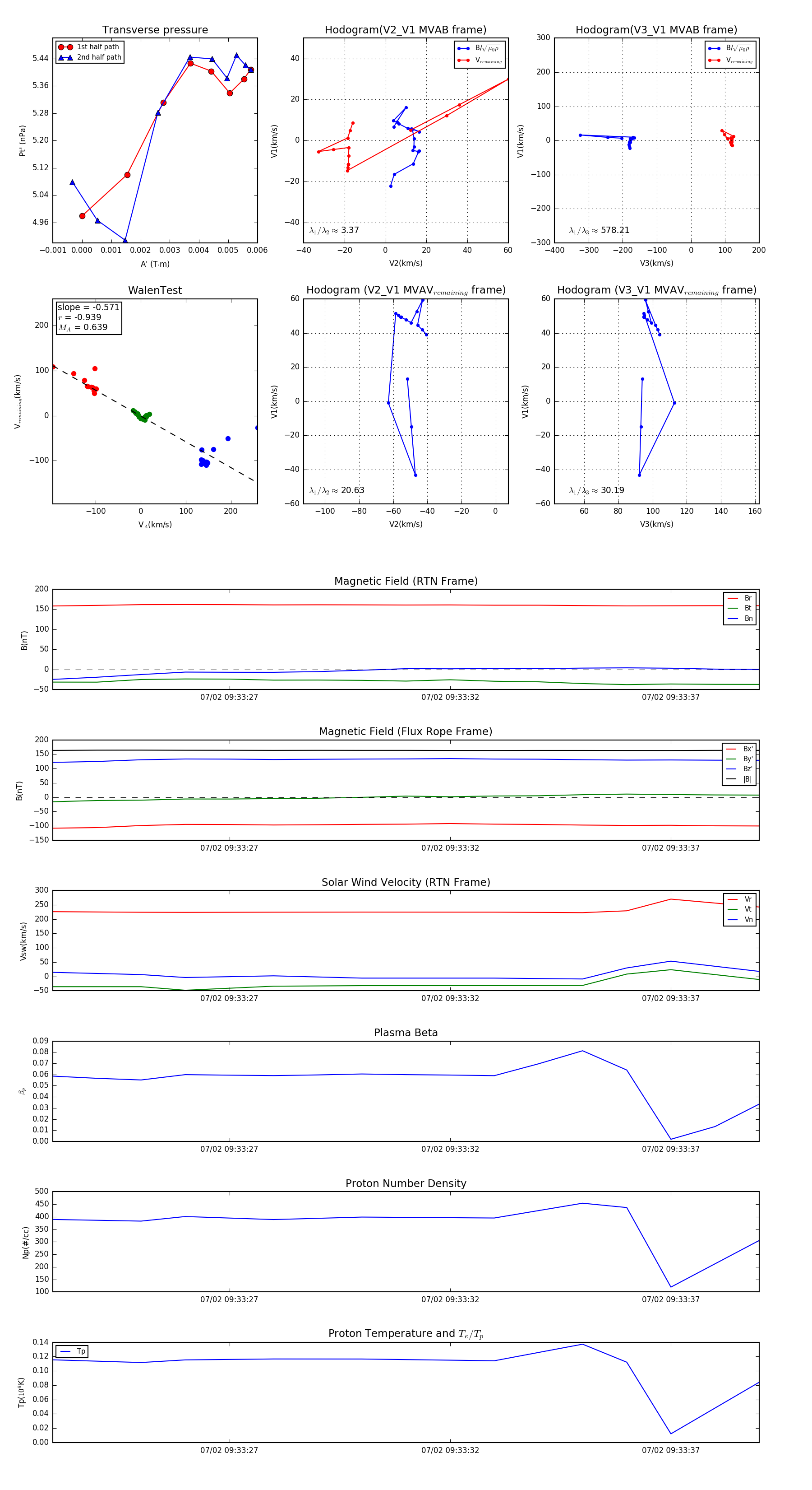
Flux Rope in 2024

Flux Rope Event 2024-07-02 09:33:23 ~ 2024-07-02 09:33:39 (17 seconds)


plot