HOME   LIST
‹–   –›

Flux Rope in 2024

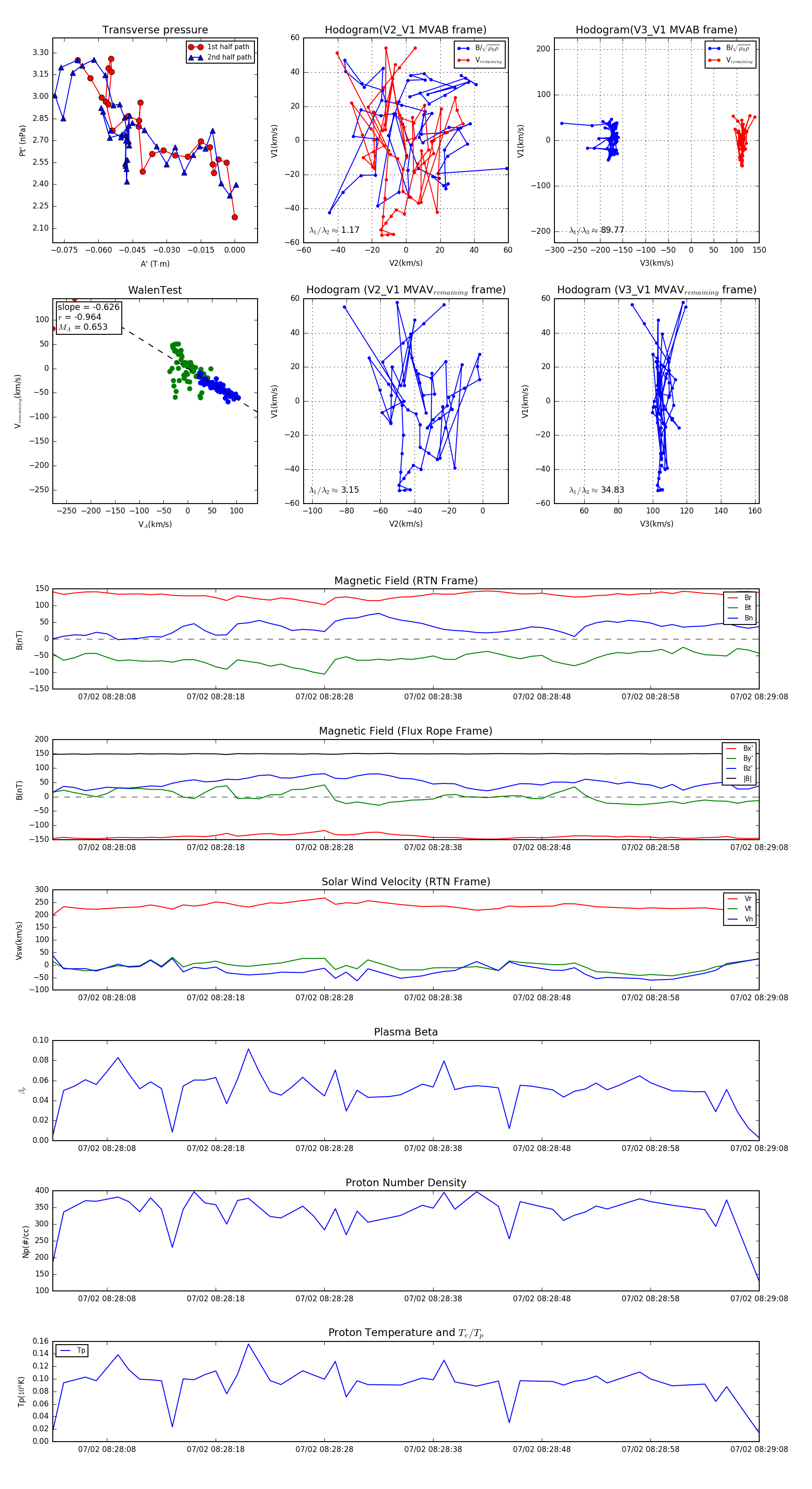
Flux Rope Event 2024-07-02 08:28:03 ~ 2024-07-02 08:29:08 (66 seconds)


plot