HOME   LIST
‹–   –›

Flux Rope in 2024

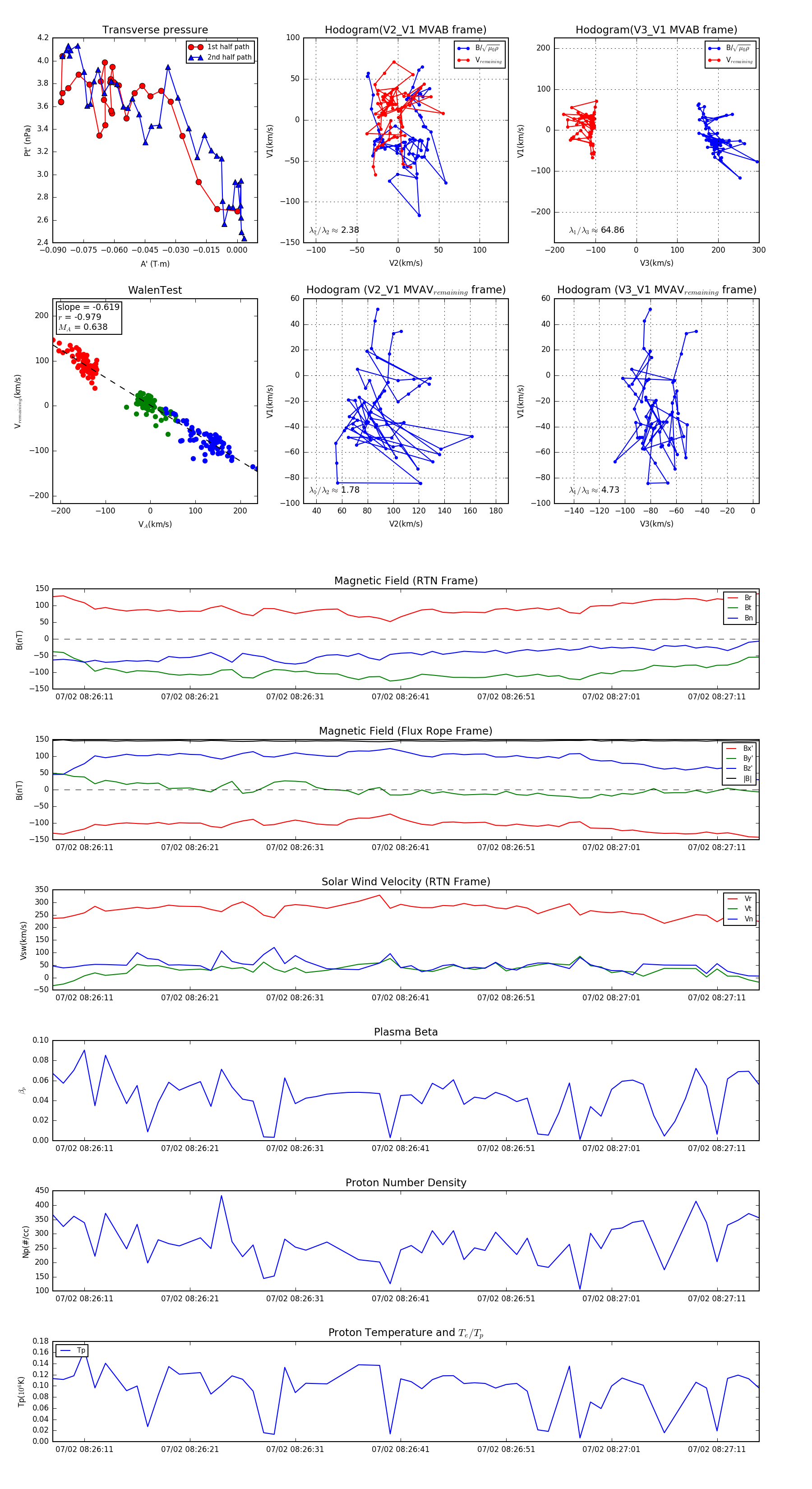
Flux Rope Event 2024-07-02 08:26:08 ~ 2024-07-02 08:27:15 (68 seconds)


plot