HOME   LIST
‹–   –›

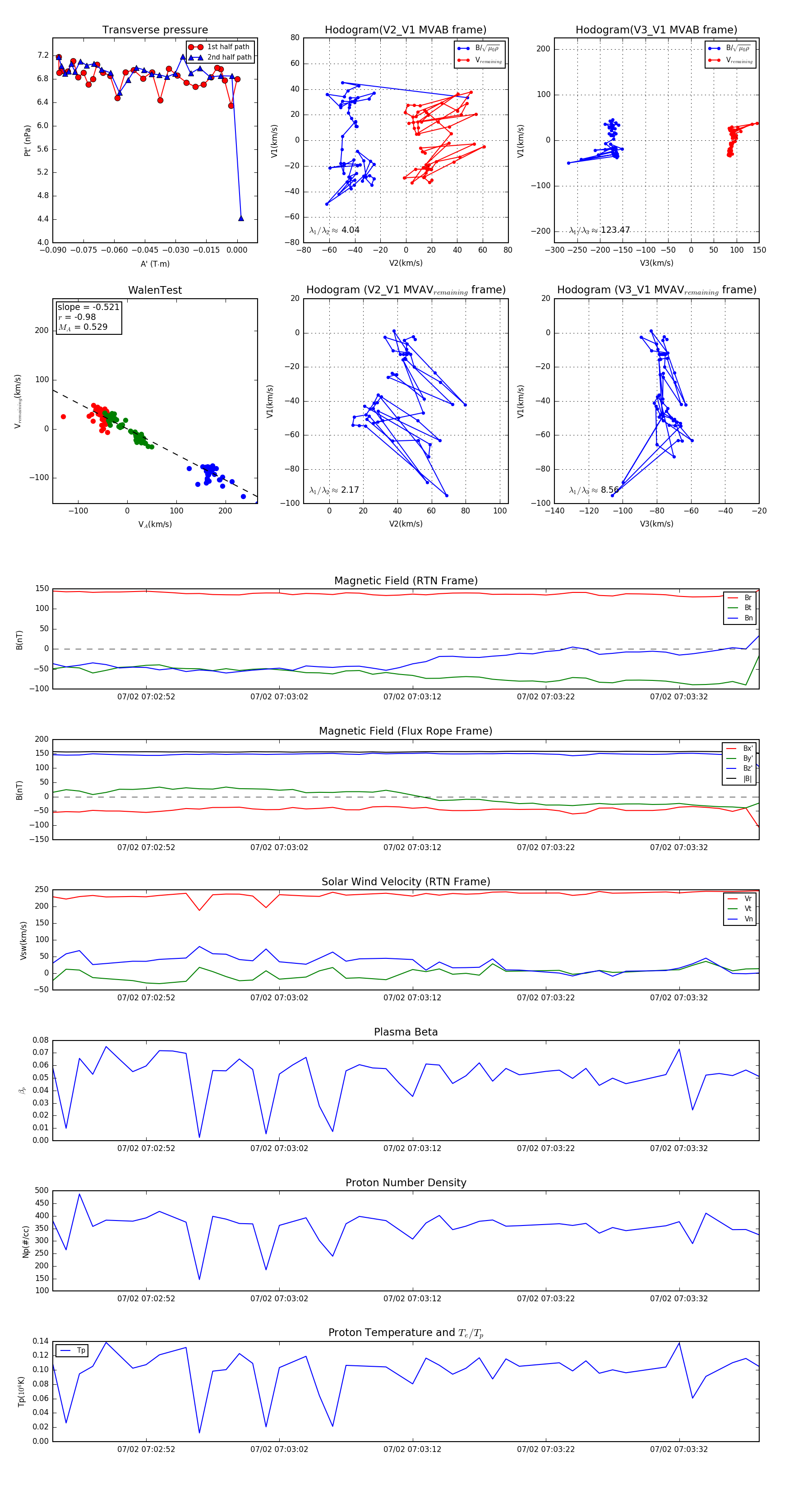
Flux Rope in 2024

Flux Rope Event 2024-07-02 07:02:45 ~ 2024-07-02 07:03:38 (54 seconds)


plot