HOME   LIST
‹–   –›

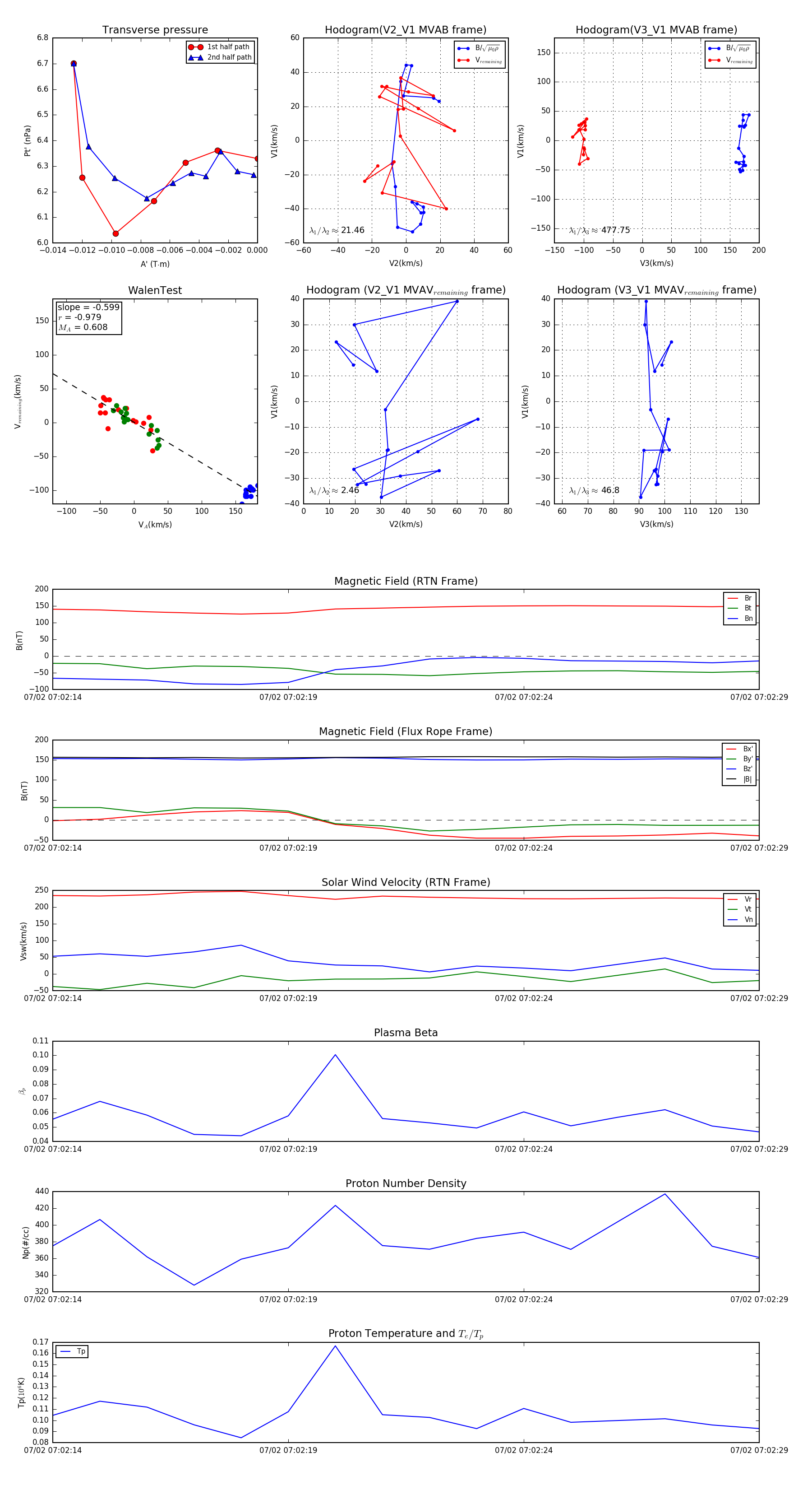
Flux Rope in 2024

Flux Rope Event 2024-07-02 07:02:14 ~ 2024-07-02 07:02:29 (16 seconds)


plot