HOME   LIST
‹–   –›

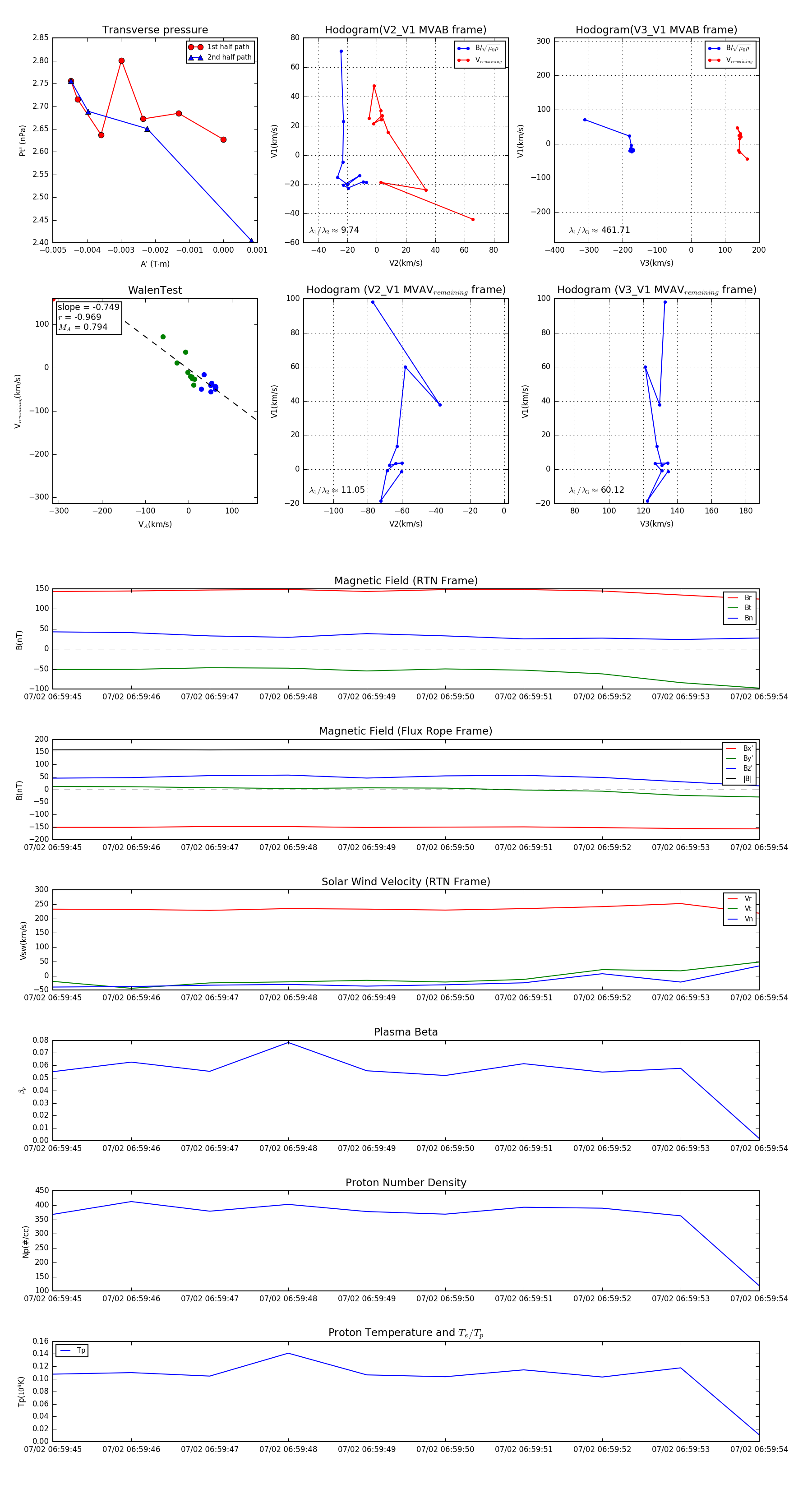
Flux Rope in 2024

Flux Rope Event 2024-07-02 06:59:45 ~ 2024-07-02 06:59:54 (10 seconds)


plot