HOME   LIST
‹–   –›

Flux Rope in 2024

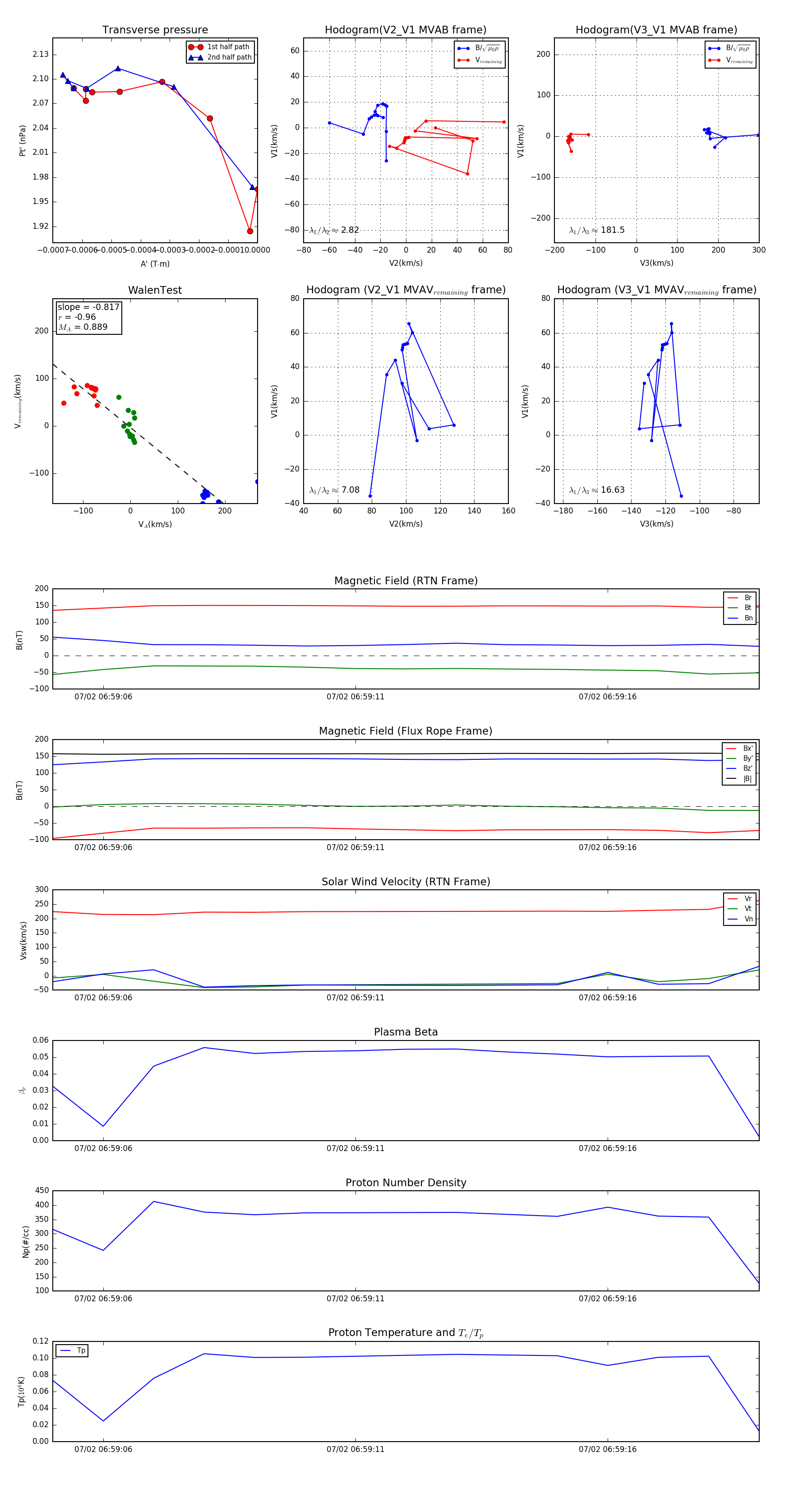
Flux Rope Event 2024-07-02 06:59:05 ~ 2024-07-02 06:59:19 (15 seconds)


plot