HOME   LIST
‹–   –›

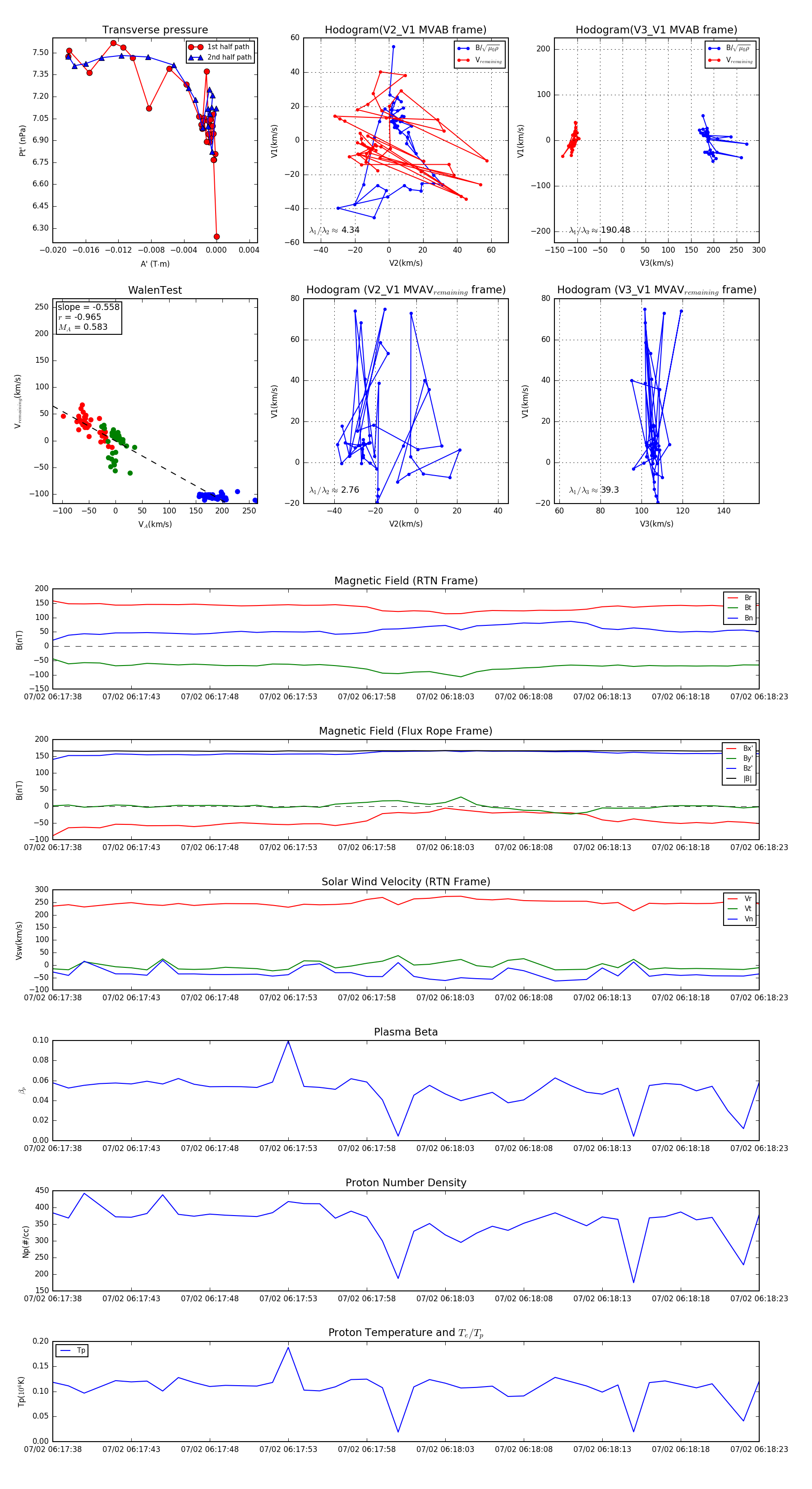
Flux Rope in 2024

Flux Rope Event 2024-07-02 06:17:38 ~ 2024-07-02 06:18:23 (46 seconds)


plot