HOME   LIST
‹–   –›

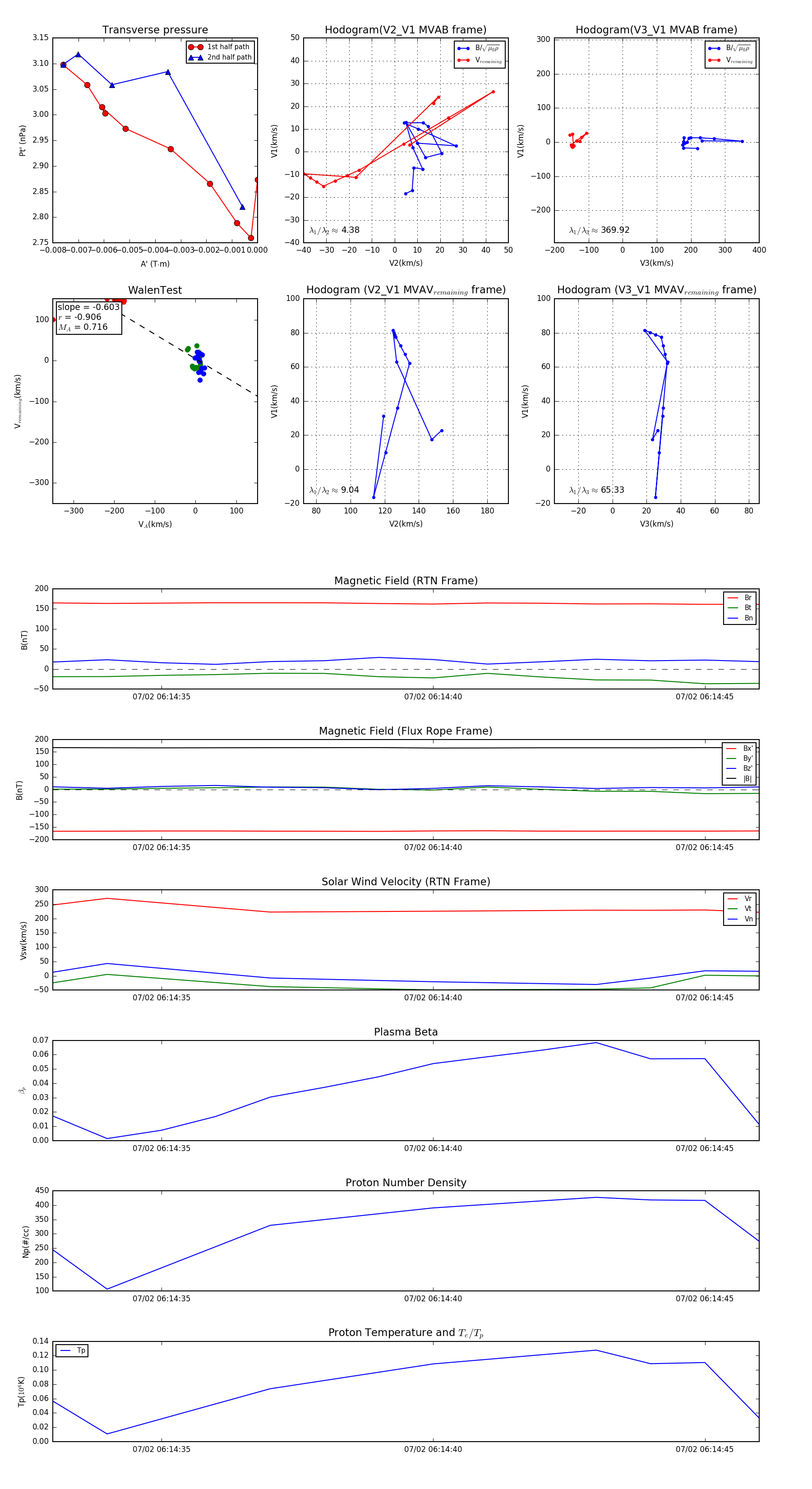
Flux Rope in 2024

Flux Rope Event 2024-07-02 06:14:33 ~ 2024-07-02 06:14:46 (14 seconds)


plot