HOME   LIST
‹–   –›

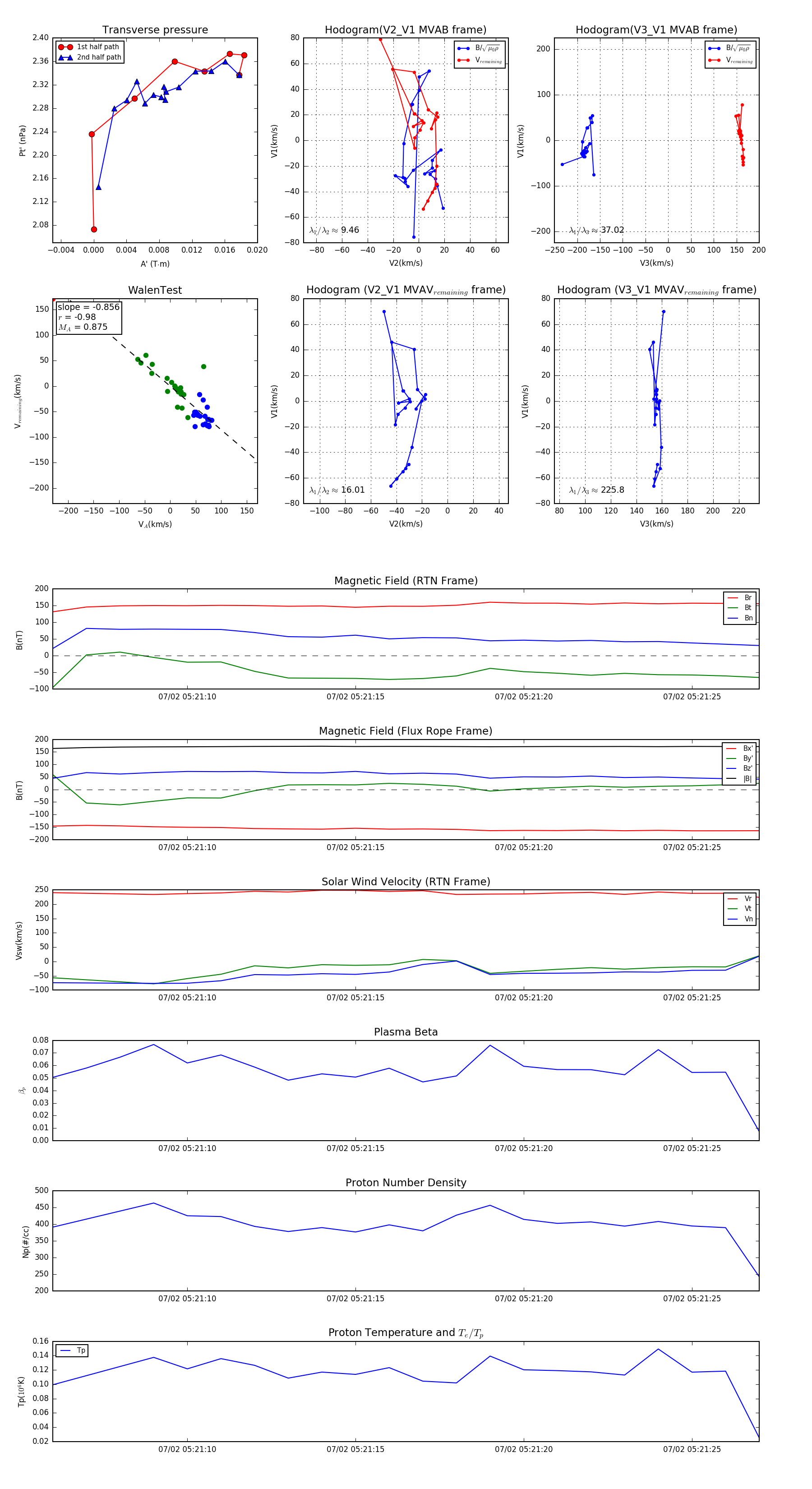
Flux Rope in 2024

Flux Rope Event 2024-07-02 05:21:06 ~ 2024-07-02 05:21:27 (22 seconds)


plot