HOME   LIST
‹–   –›

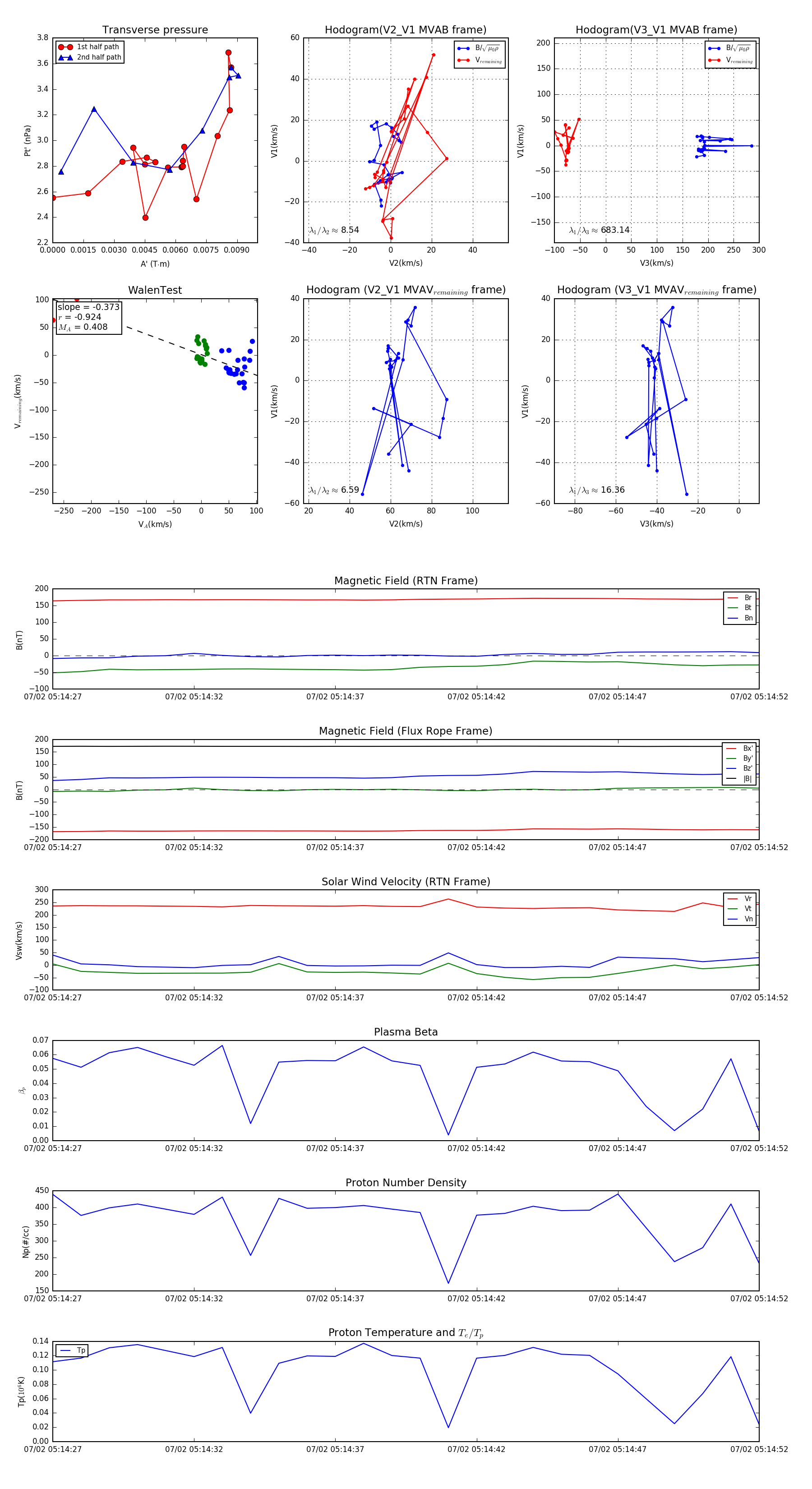
Flux Rope in 2024

Flux Rope Event 2024-07-02 05:14:27 ~ 2024-07-02 05:14:52 (26 seconds)


plot