HOME   LIST
‹–   –›

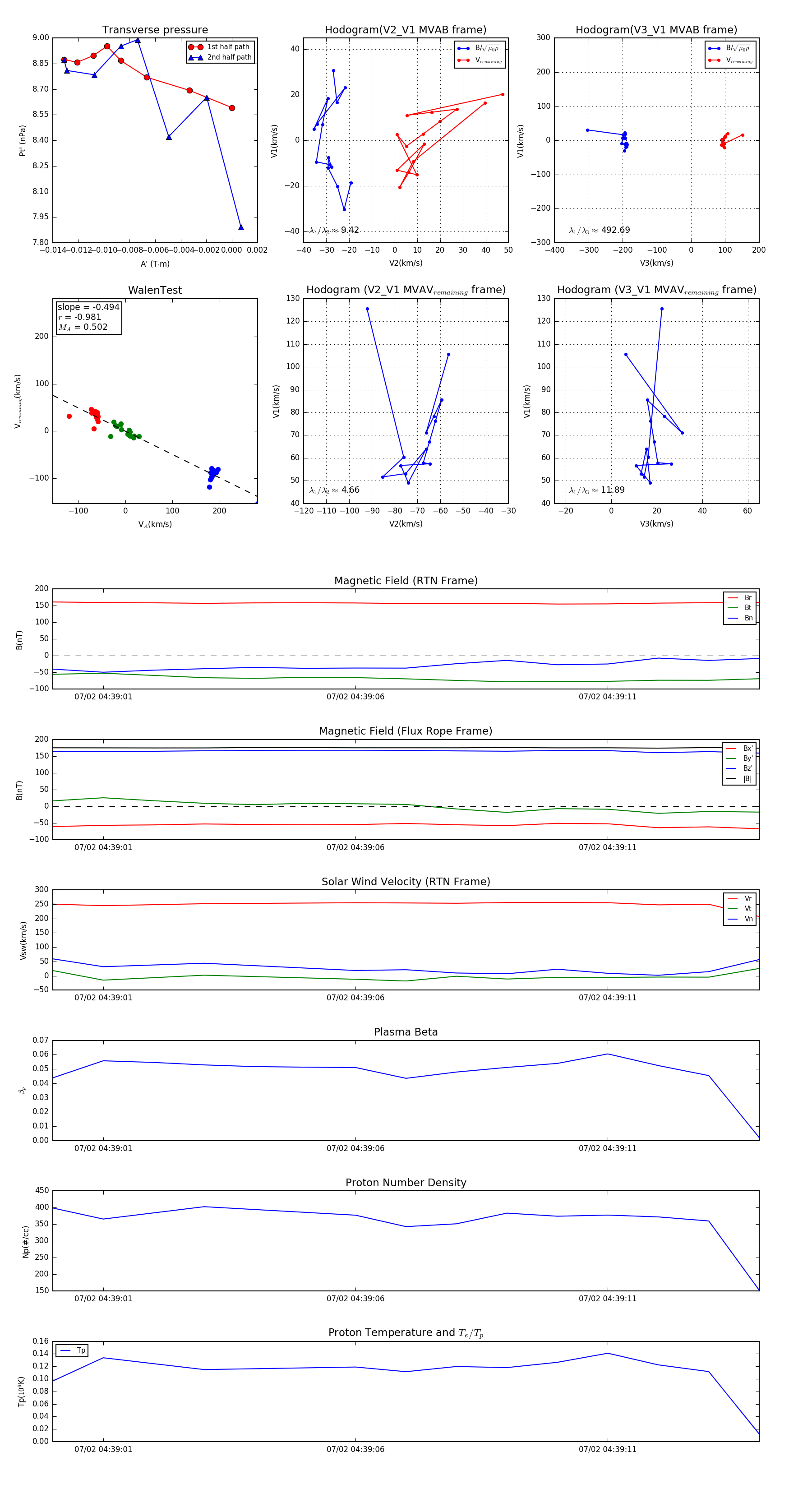
Flux Rope in 2024

Flux Rope Event 2024-07-02 04:39:00 ~ 2024-07-02 04:39:14 (15 seconds)


plot