HOME   LIST
‹–   –›

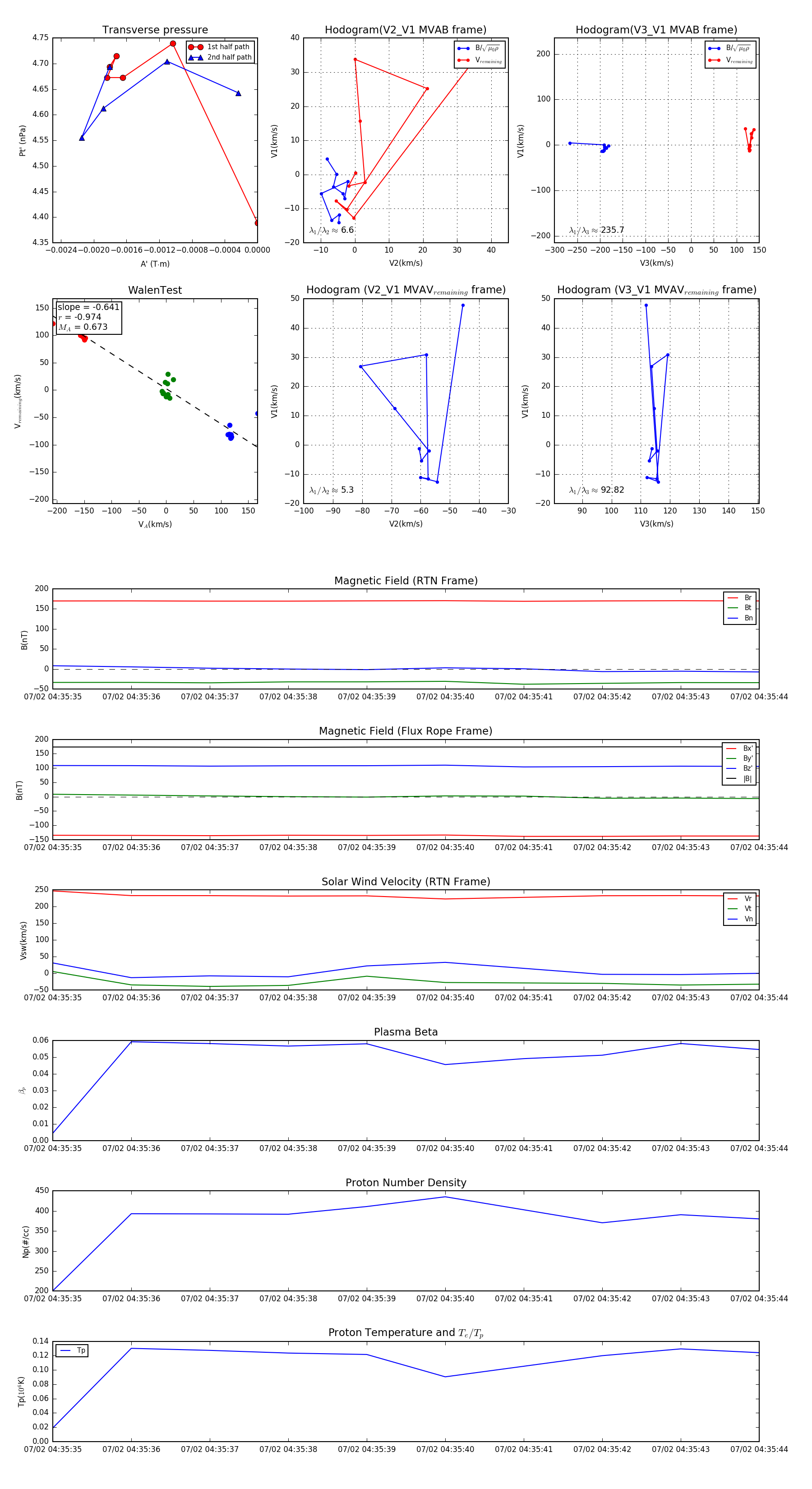
Flux Rope in 2024

Flux Rope Event 2024-07-02 04:35:35 ~ 2024-07-02 04:35:44 (10 seconds)


plot