HOME   LIST
‹–   –›

Flux Rope in 2024

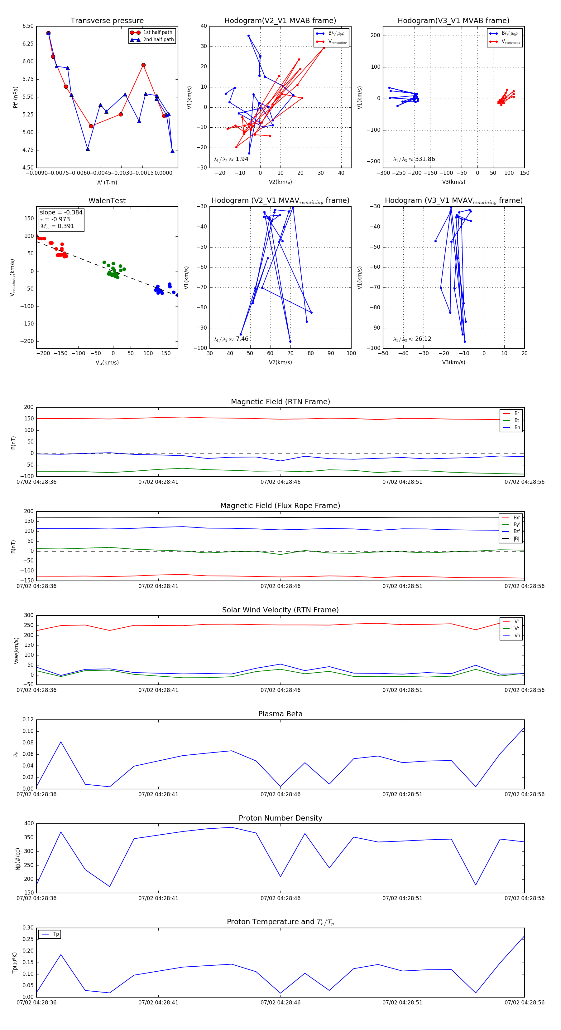
Flux Rope Event 2024-07-02 04:28:36 ~ 2024-07-02 04:28:56 (21 seconds)


plot