HOME   LIST
‹–   –›

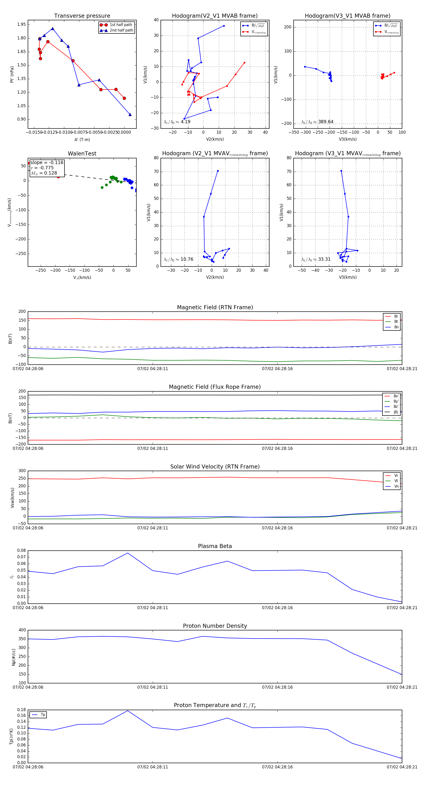
Flux Rope in 2024

Flux Rope Event 2024-07-02 04:28:06 ~ 2024-07-02 04:28:21 (16 seconds)


plot