HOME   LIST
‹–   –›

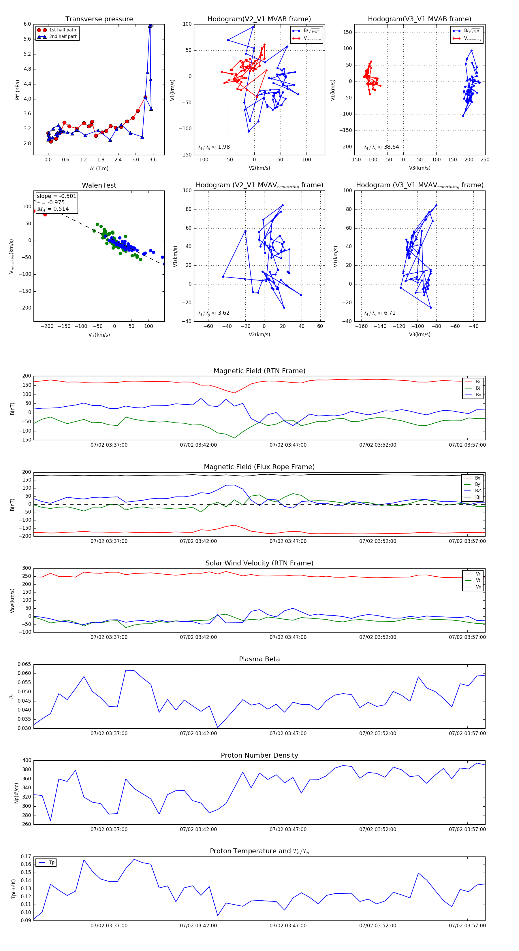
Flux Rope in 2024

Flux Rope Event 2024-07-02 03:32:48 ~ 2024-07-02 03:58:00 (1513 seconds)


plot