HOME   LIST
‹–   –›

Flux Rope in 2024

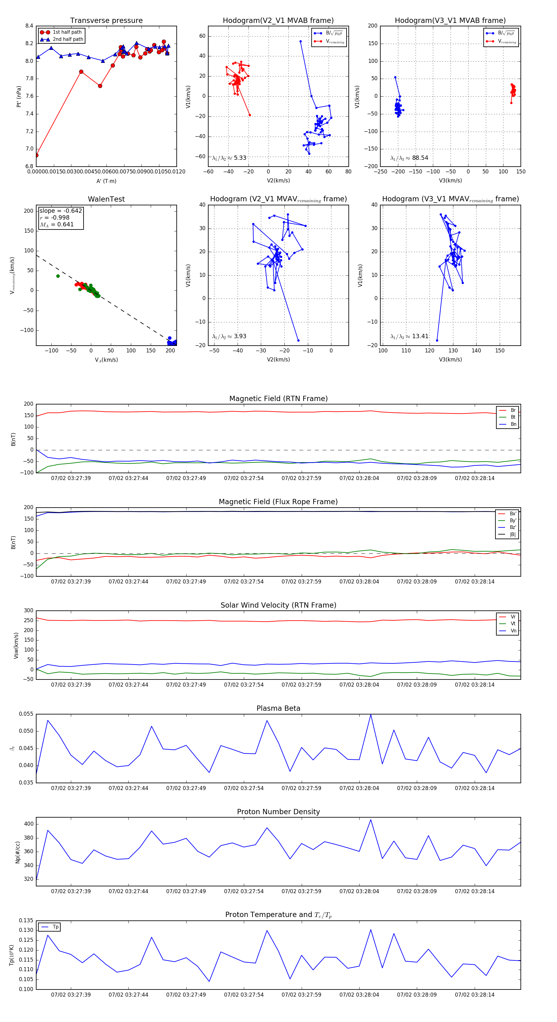
Flux Rope Event 2024-07-02 03:27:36 ~ 2024-07-02 03:28:18 (43 seconds)


plot