HOME   LIST
‹–   –›

Flux Rope in 2024

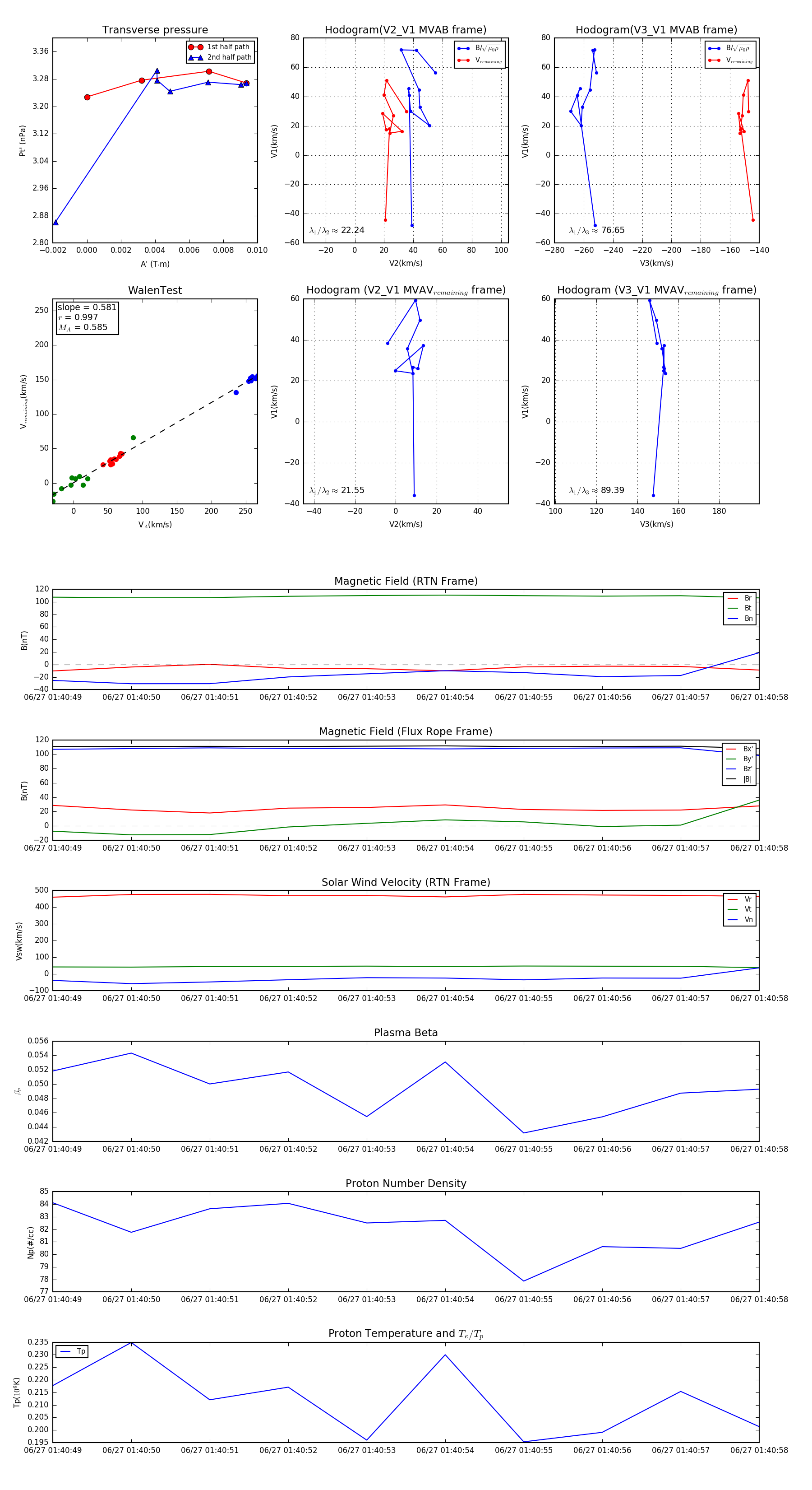
Flux Rope Event 2024-06-27 01:40:49 ~ 2024-06-27 01:40:58 (10 seconds)


plot