HOME   LIST
‹–   –›

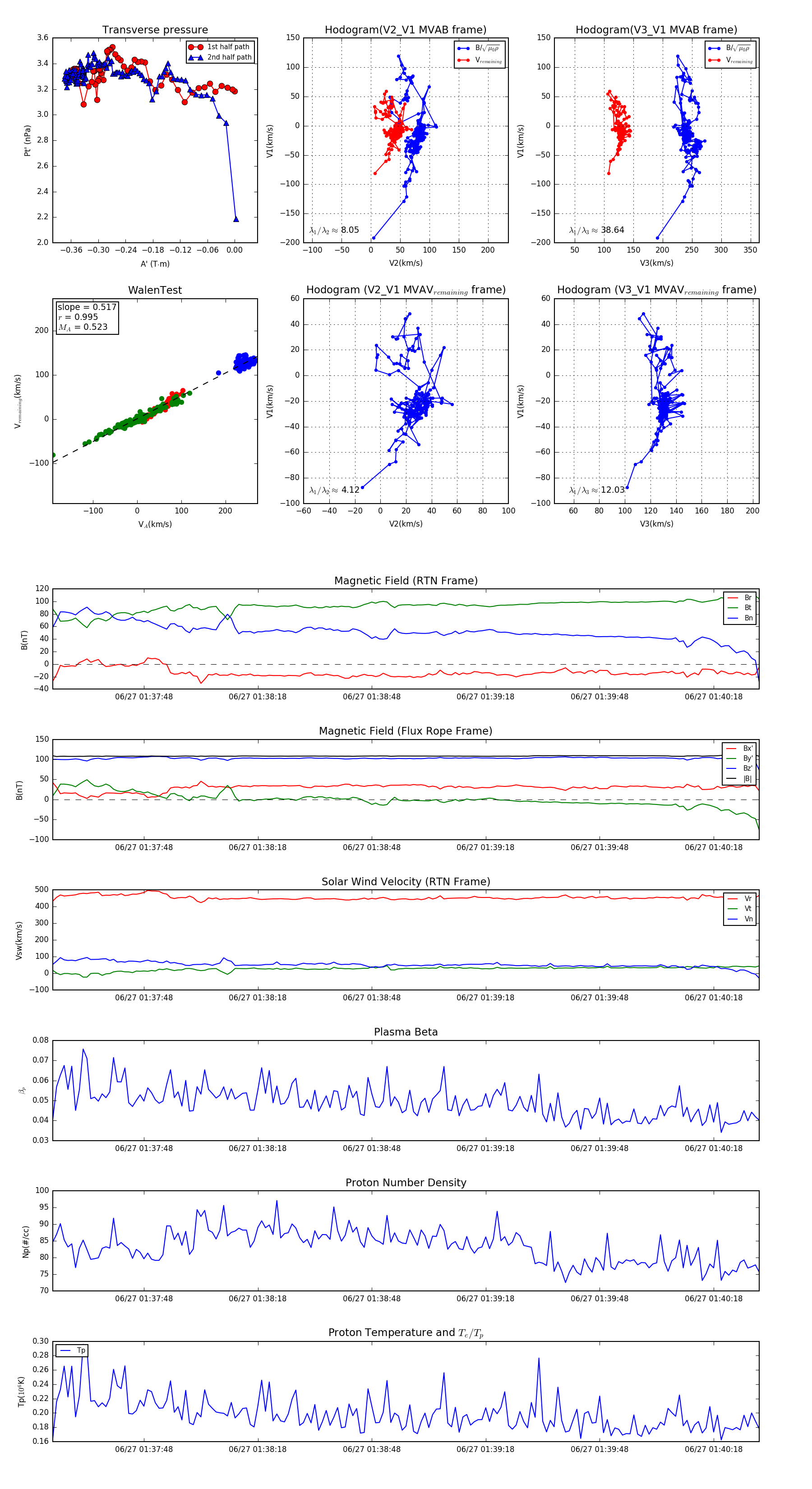
Flux Rope in 2024

Flux Rope Event 2024-06-27 01:37:24 ~ 2024-06-27 01:40:30 (187 seconds)


plot