HOME   LIST
‹–   –›

Flux Rope in 2024

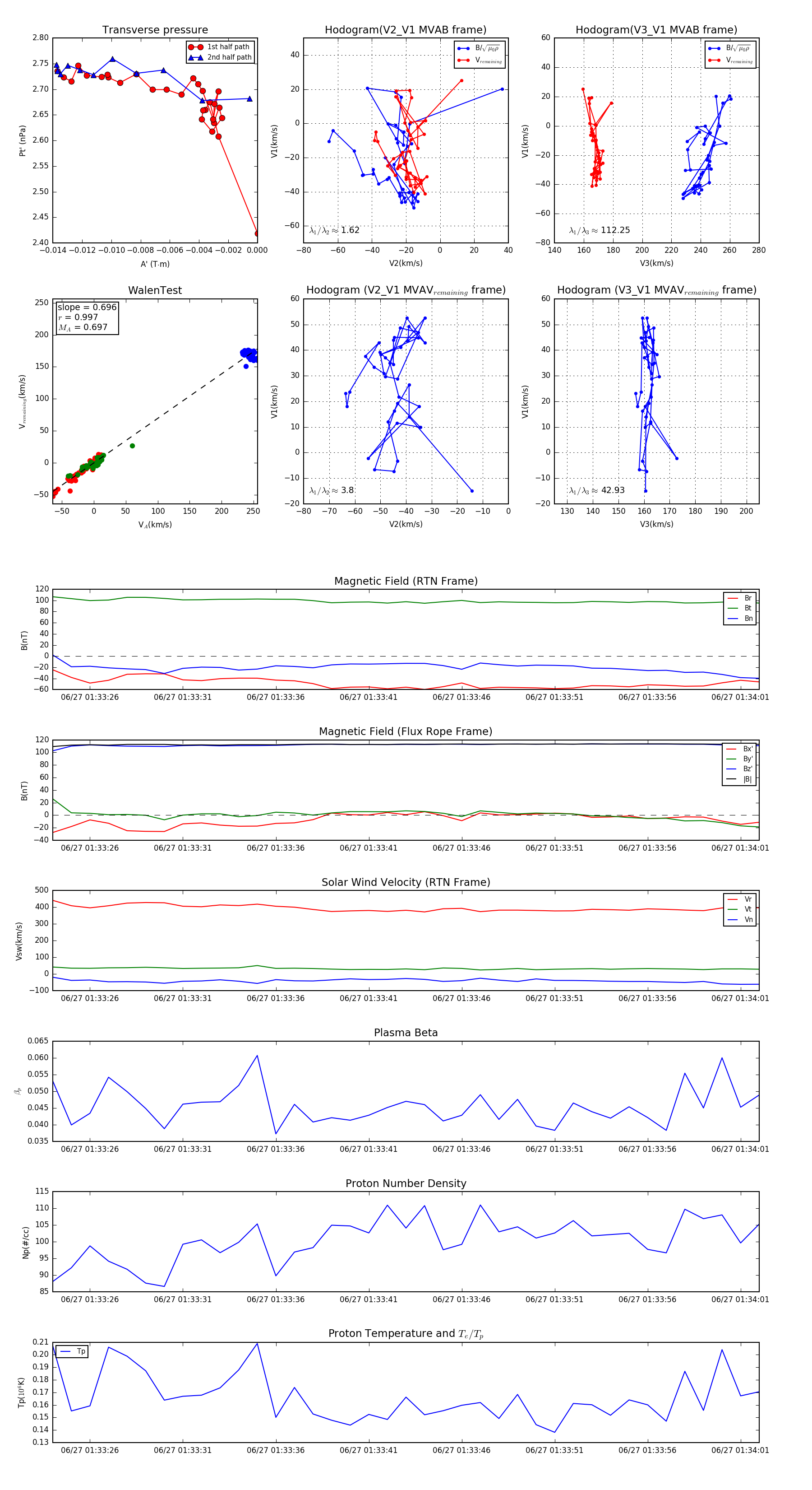
Flux Rope Event 2024-06-27 01:33:24 ~ 2024-06-27 01:34:02 (39 seconds)


plot