HOME   LIST
‹–   –›

Flux Rope in 2024

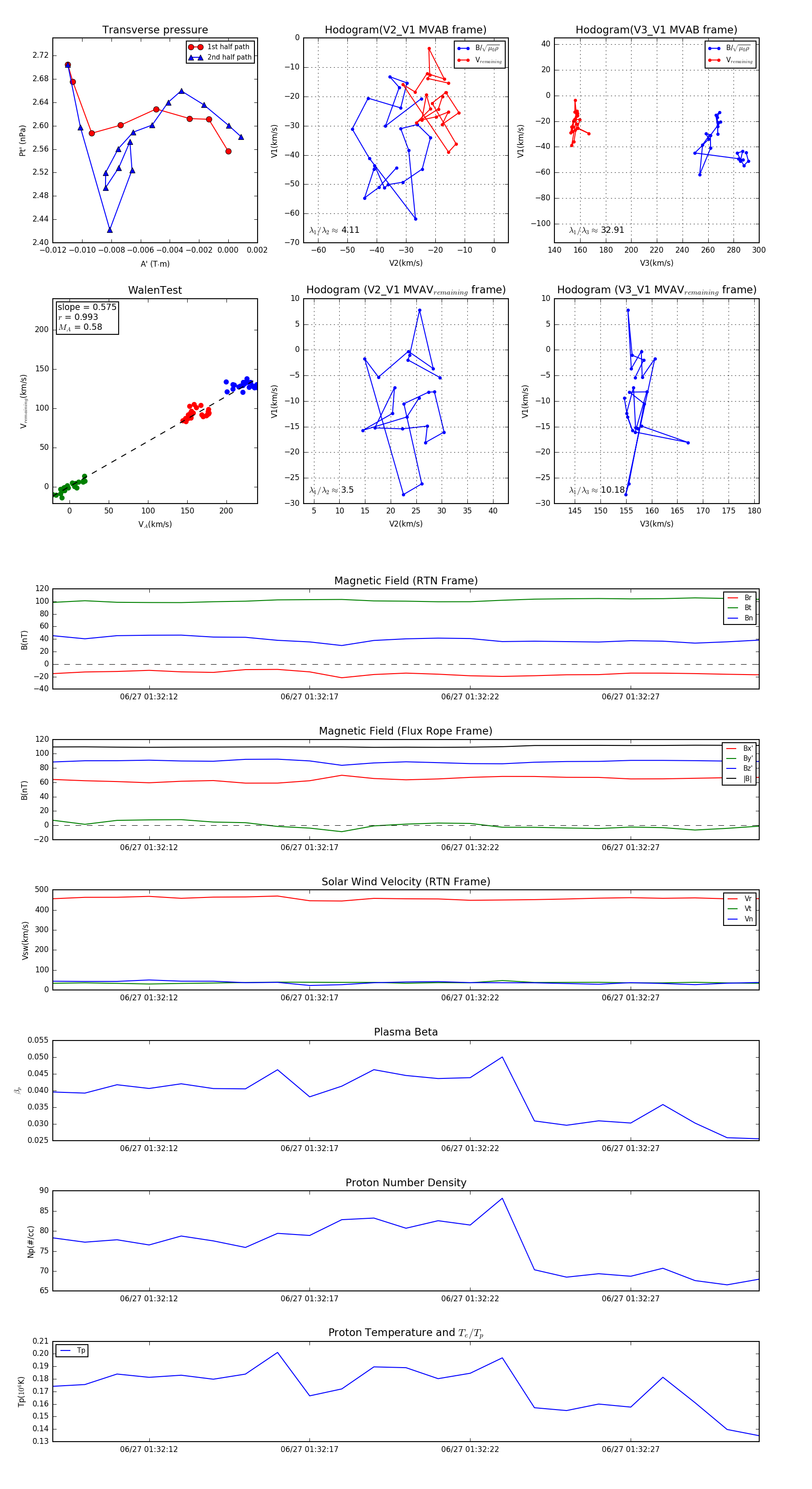
Flux Rope Event 2024-06-27 01:32:09 ~ 2024-06-27 01:32:31 (23 seconds)


plot