HOME   LIST
‹–   –›

Flux Rope in 2024

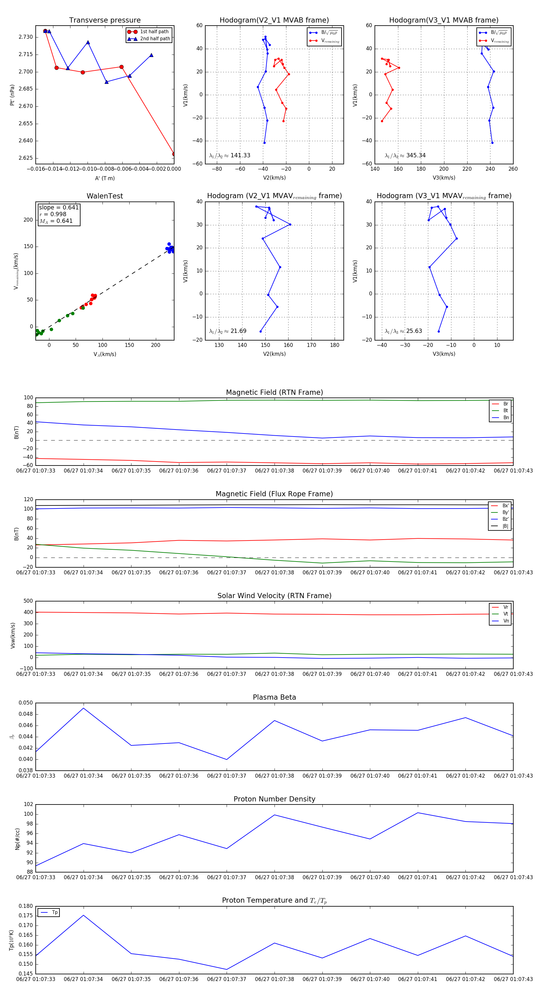
Flux Rope Event 2024-06-27 01:07:33 ~ 2024-06-27 01:07:43 (11 seconds)


plot