HOME   LIST
‹–   –›

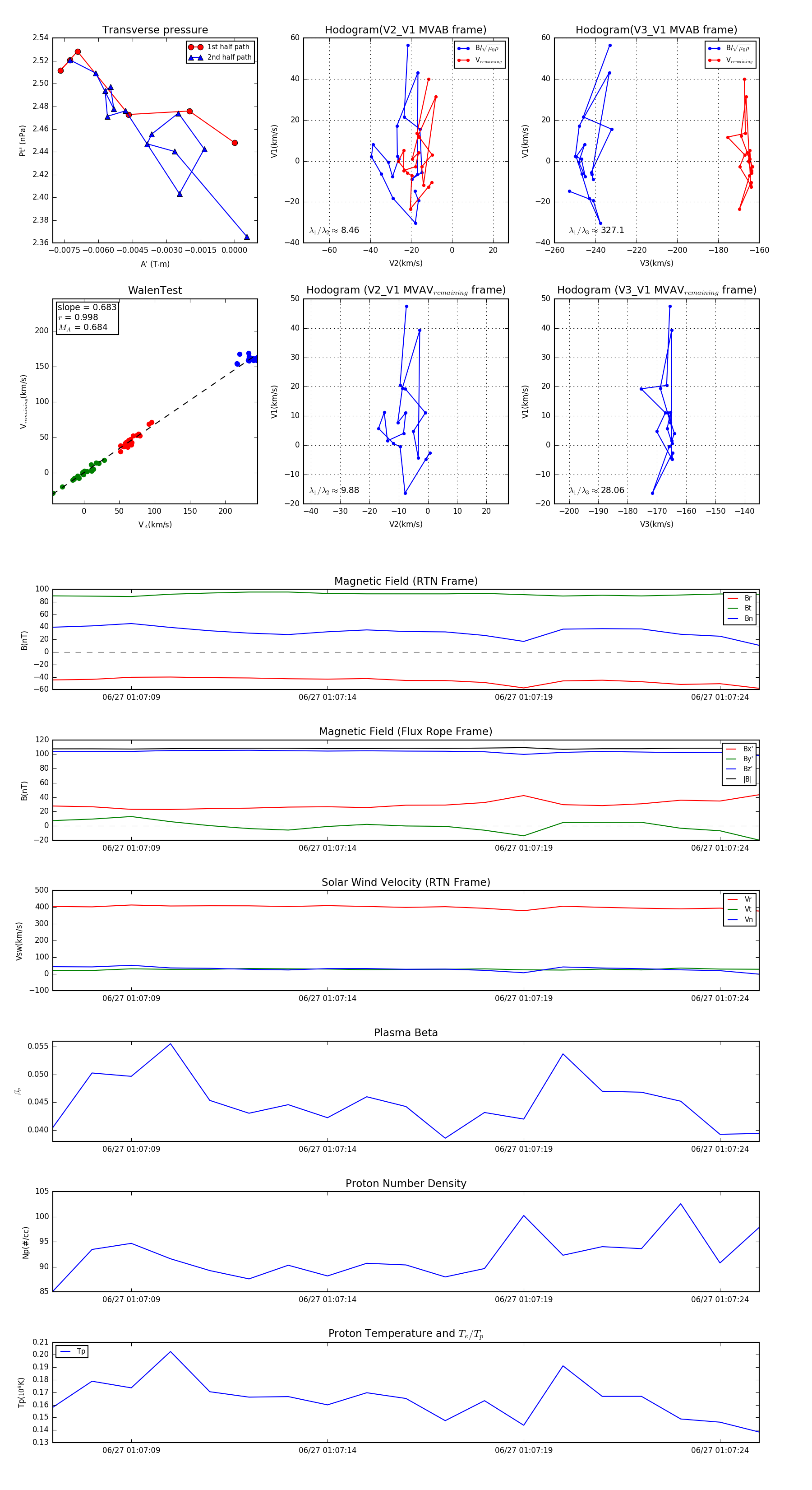
Flux Rope in 2024

Flux Rope Event 2024-06-27 01:07:07 ~ 2024-06-27 01:07:25 (19 seconds)


plot