HOME   LIST
‹–   –›

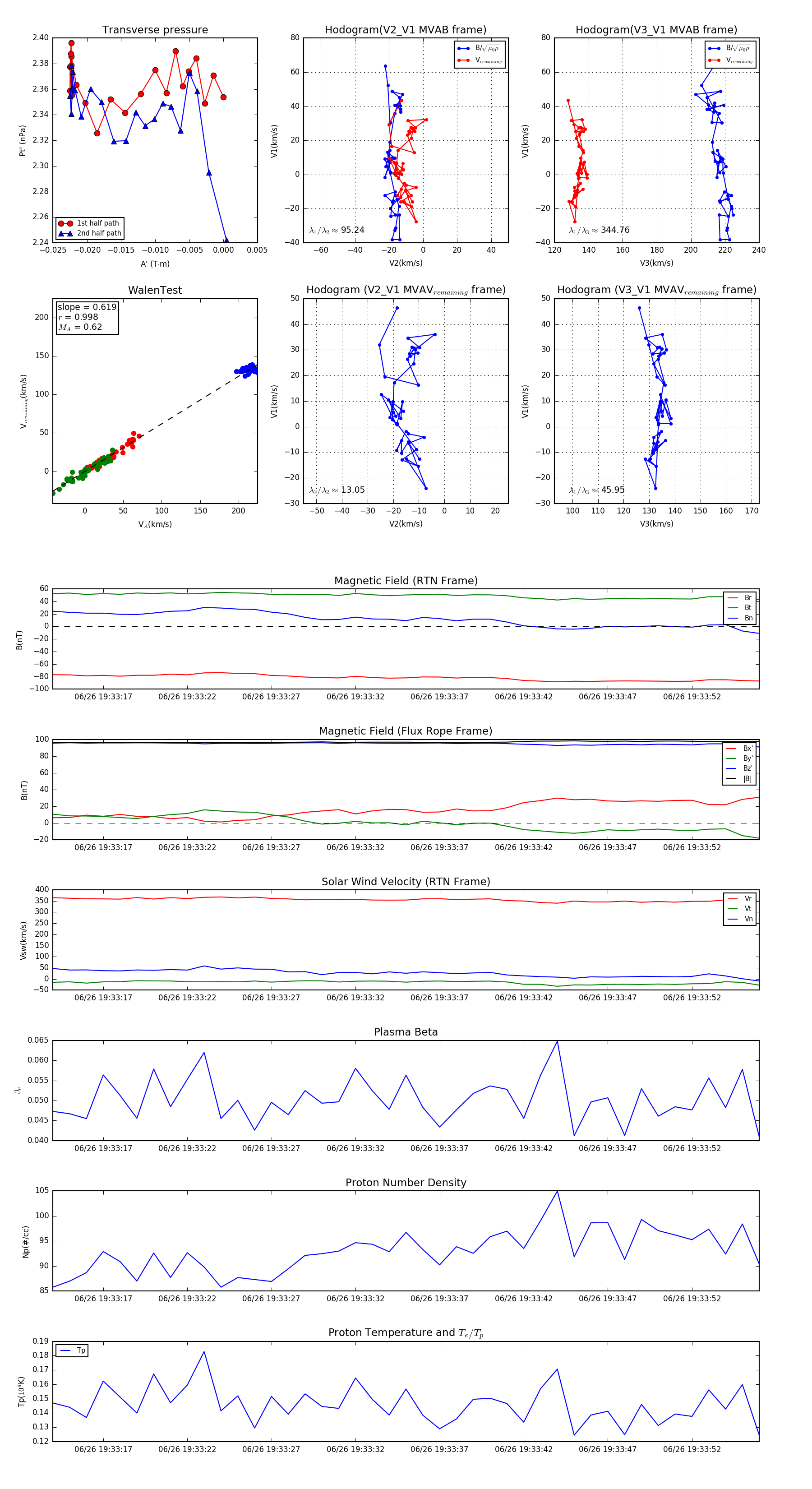
Flux Rope in 2024

Flux Rope Event 2024-06-26 19:33:14 ~ 2024-06-26 19:33:56 (43 seconds)


plot