HOME   LIST
‹–   –›

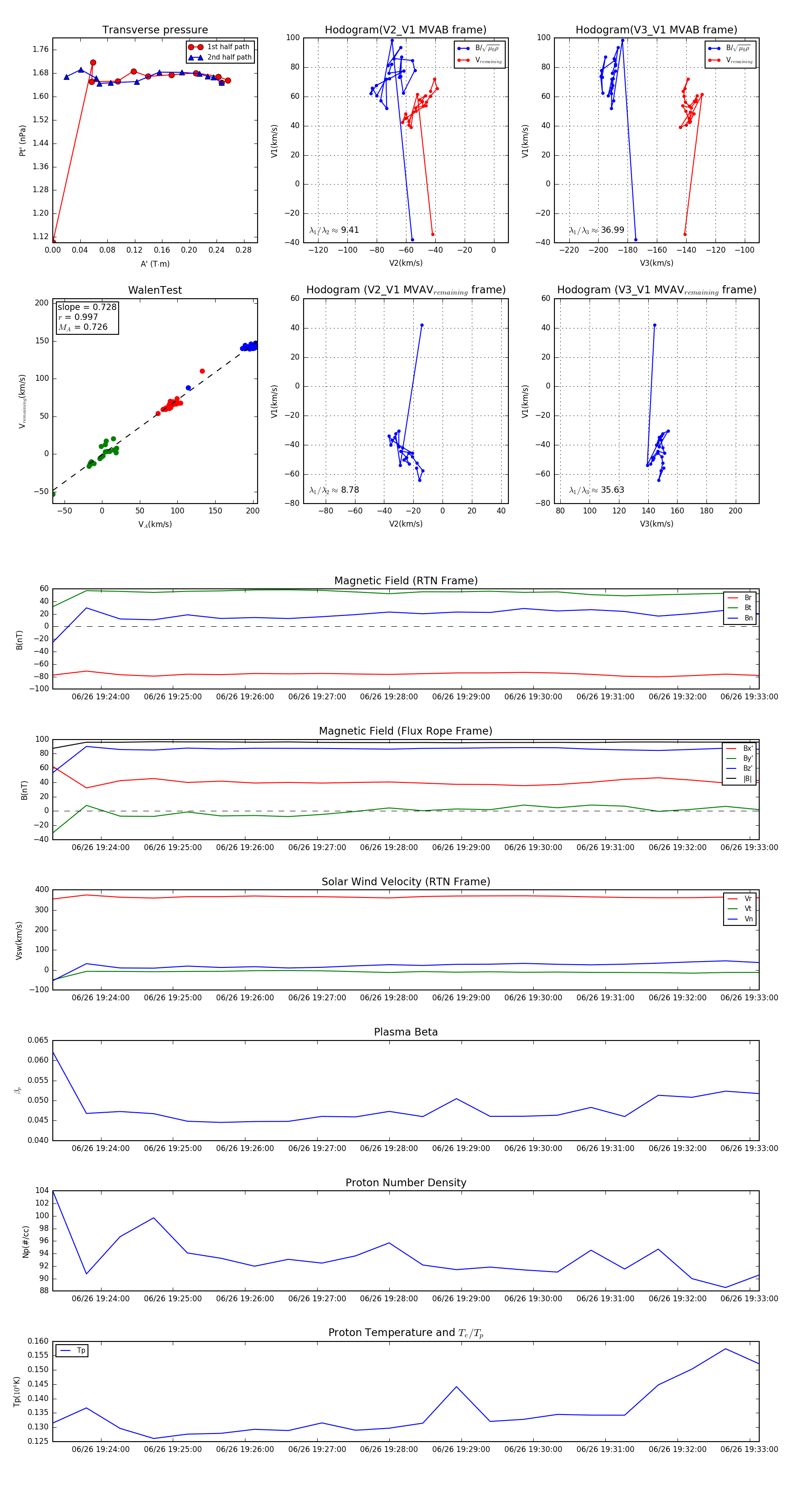
Flux Rope in 2024

Flux Rope Event 2024-06-26 19:23:20 ~ 2024-06-26 19:33:08 (589 seconds)


plot