HOME   LIST
‹–   –›

Flux Rope in 2024

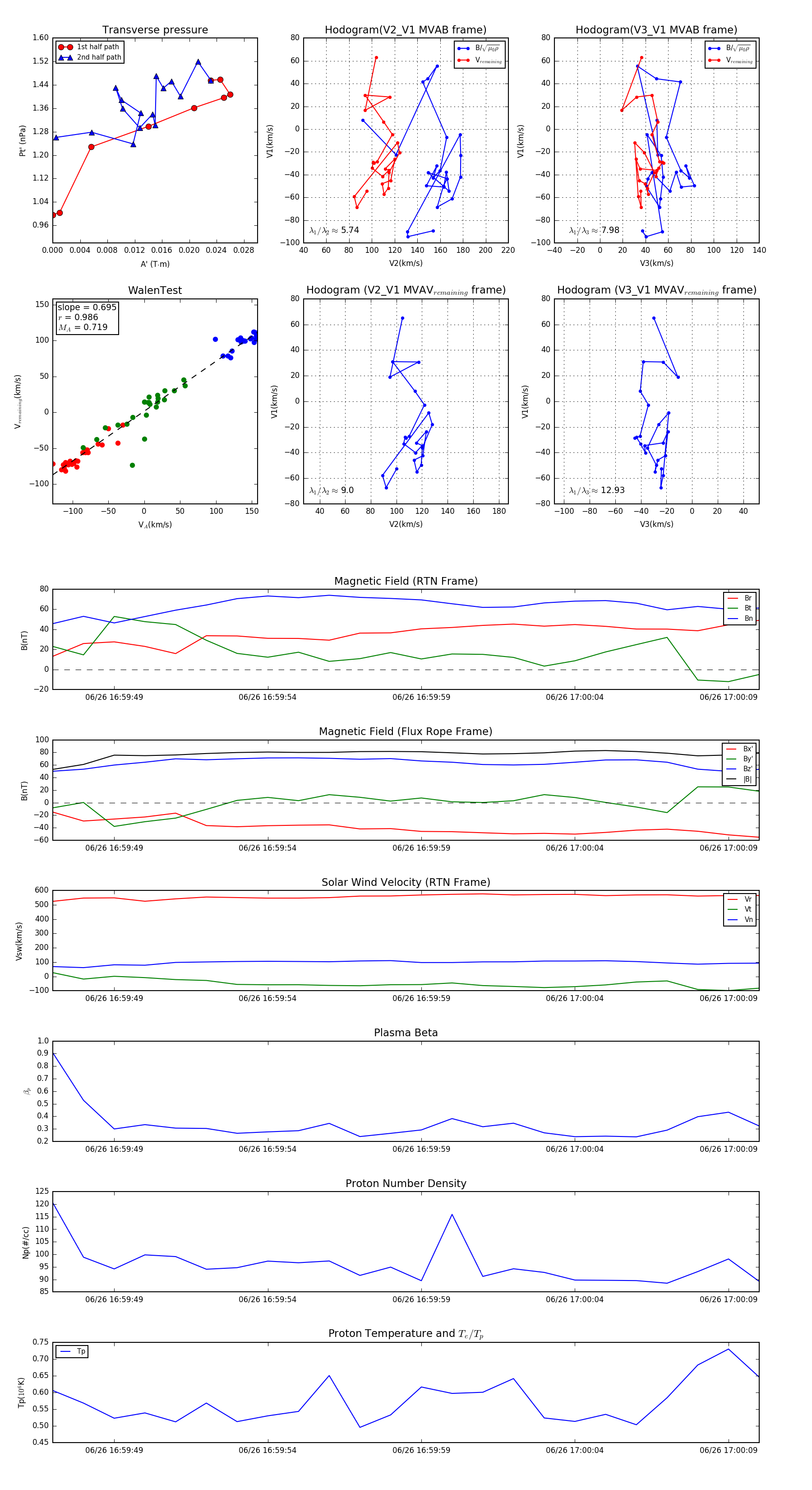
Flux Rope Event 2024-06-26 16:59:47 ~ 2024-06-26 17:00:10 (24 seconds)


plot