HOME   LIST
‹–   –›

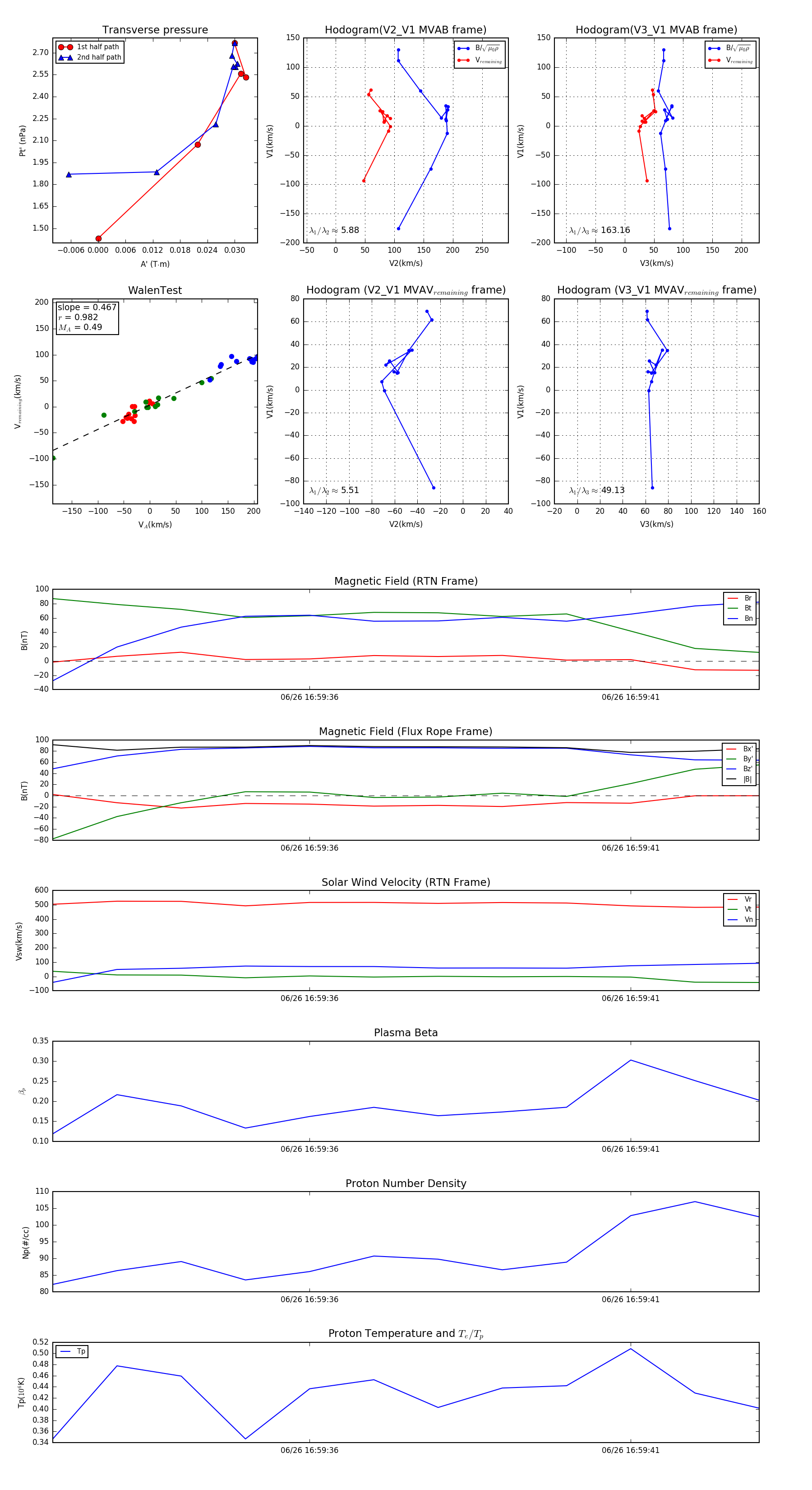
Flux Rope in 2024

Flux Rope Event 2024-06-26 16:59:32 ~ 2024-06-26 16:59:43 (12 seconds)


plot