HOME   LIST
‹–   –›

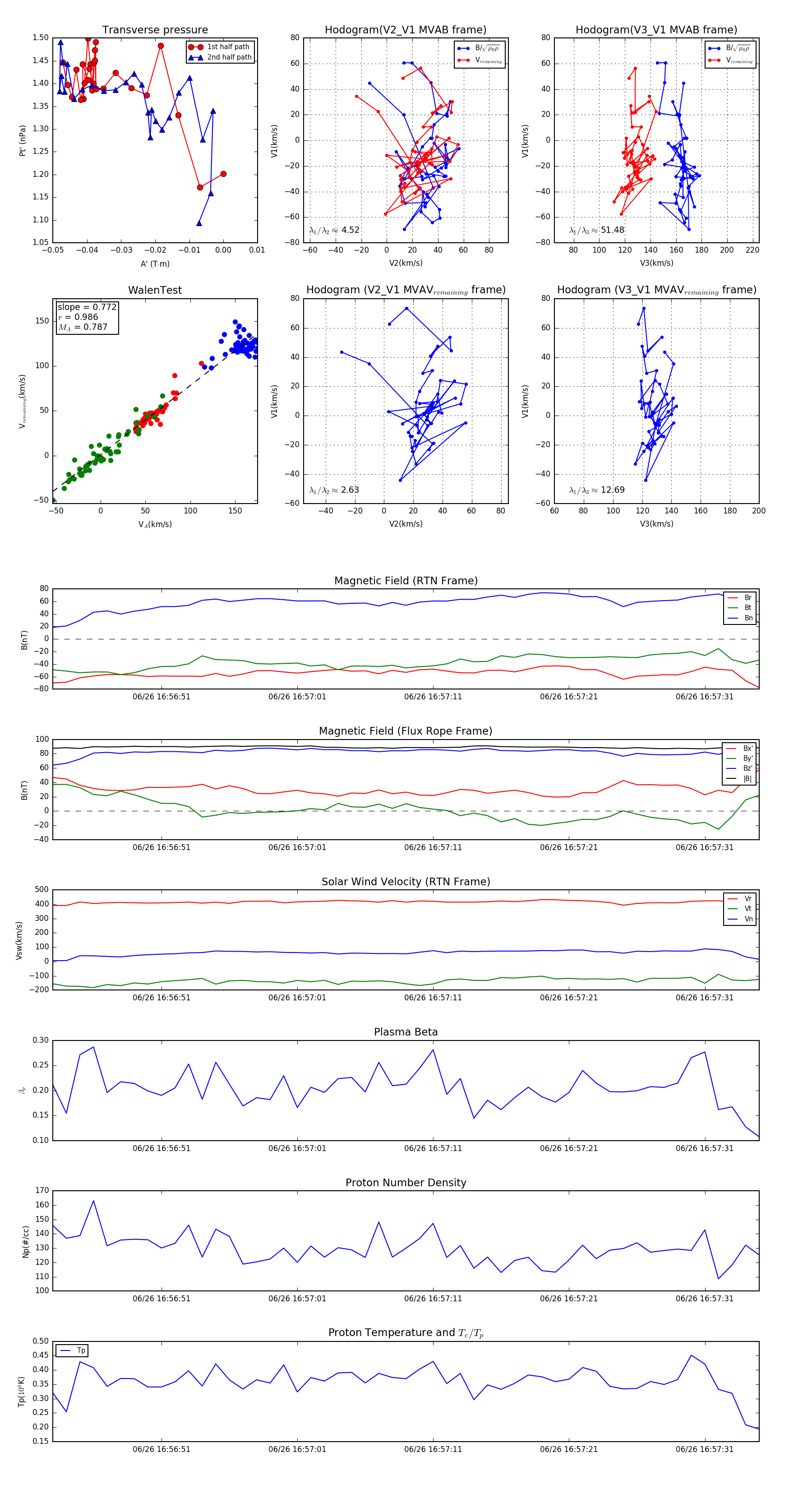
Flux Rope in 2024

Flux Rope Event 2024-06-26 16:56:43 ~ 2024-06-26 16:57:35 (53 seconds)


plot