HOME   LIST
‹–   –›

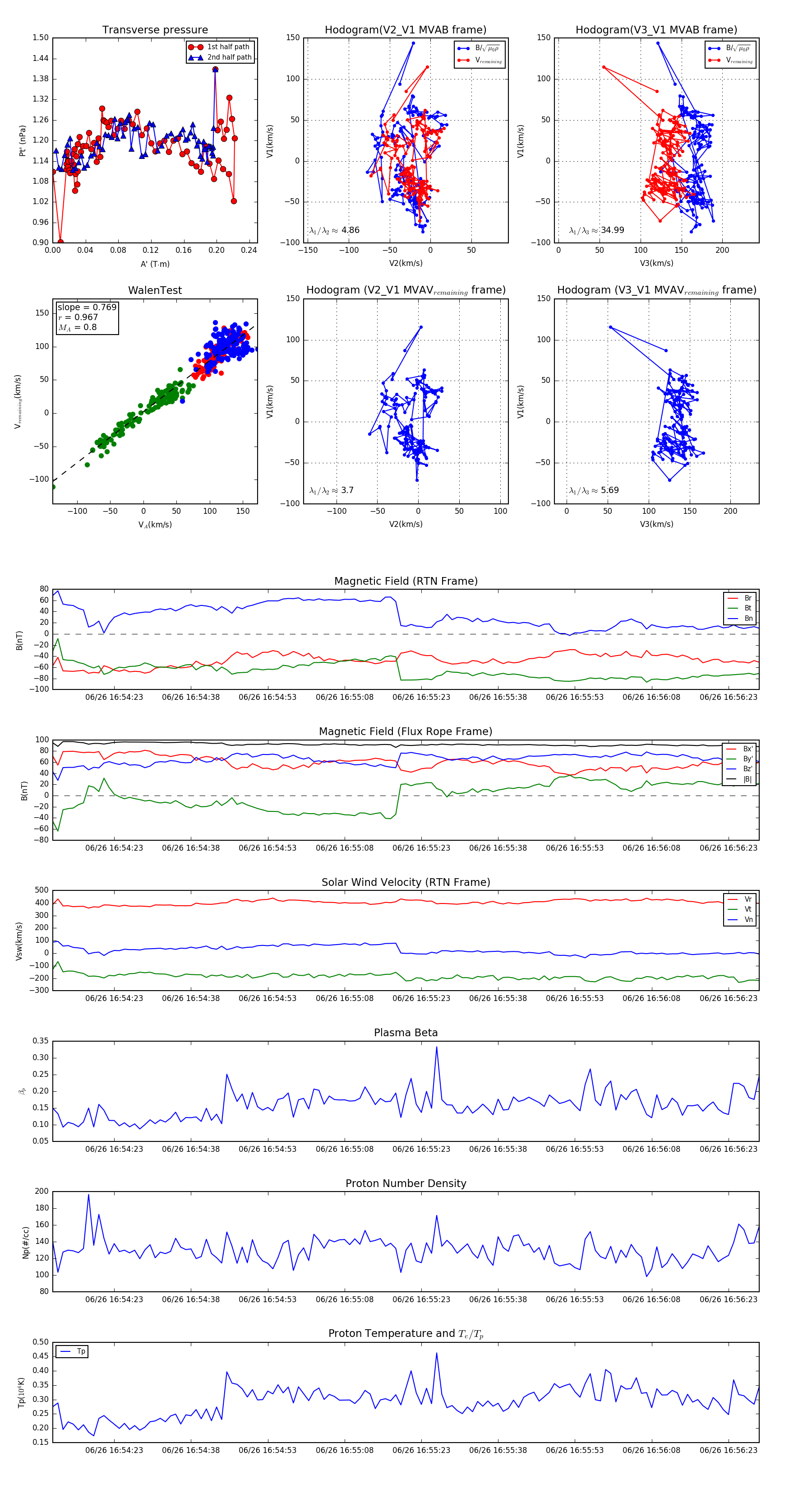
Flux Rope in 2024

Flux Rope Event 2024-06-26 16:54:11 ~ 2024-06-26 16:56:29 (139 seconds)


plot