HOME   LIST
‹–   –›

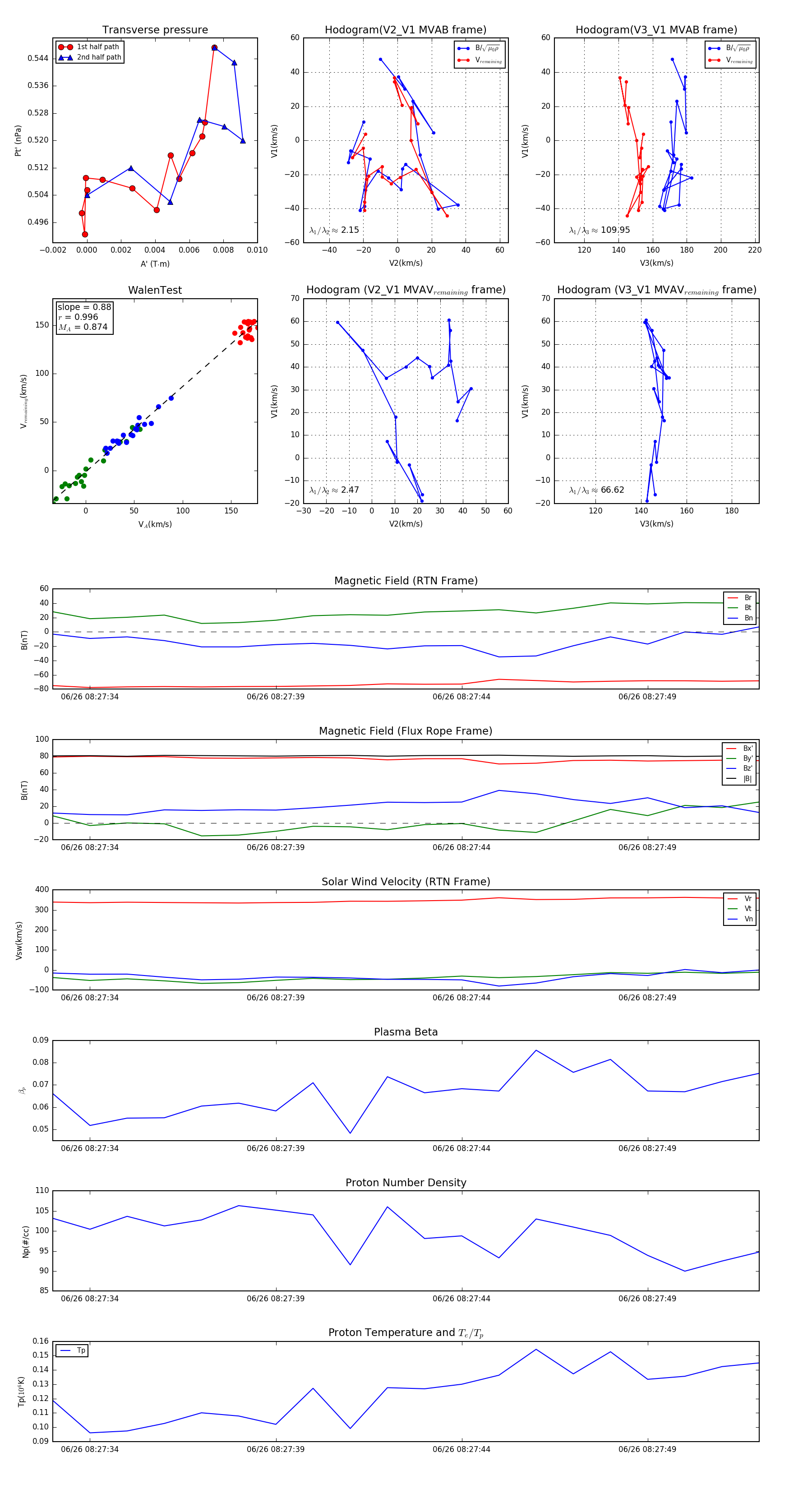
Flux Rope in 2024

Flux Rope Event 2024-06-26 08:27:33 ~ 2024-06-26 08:27:52 (20 seconds)


plot