HOME   LIST
‹–   –›

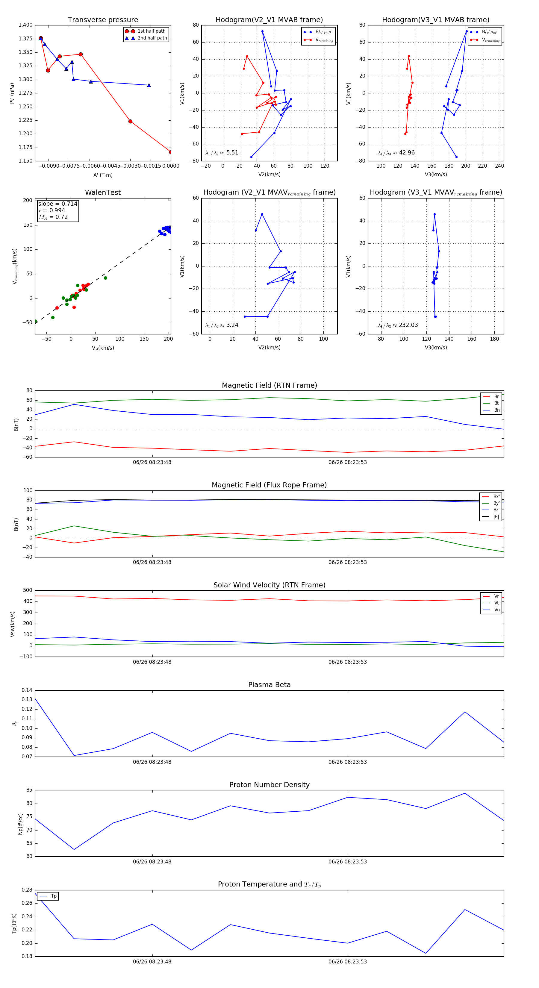
Flux Rope in 2024

Flux Rope Event 2024-06-26 08:23:45 ~ 2024-06-26 08:23:57 (13 seconds)


plot