HOME   LIST
‹–   –›

Flux Rope in 2024

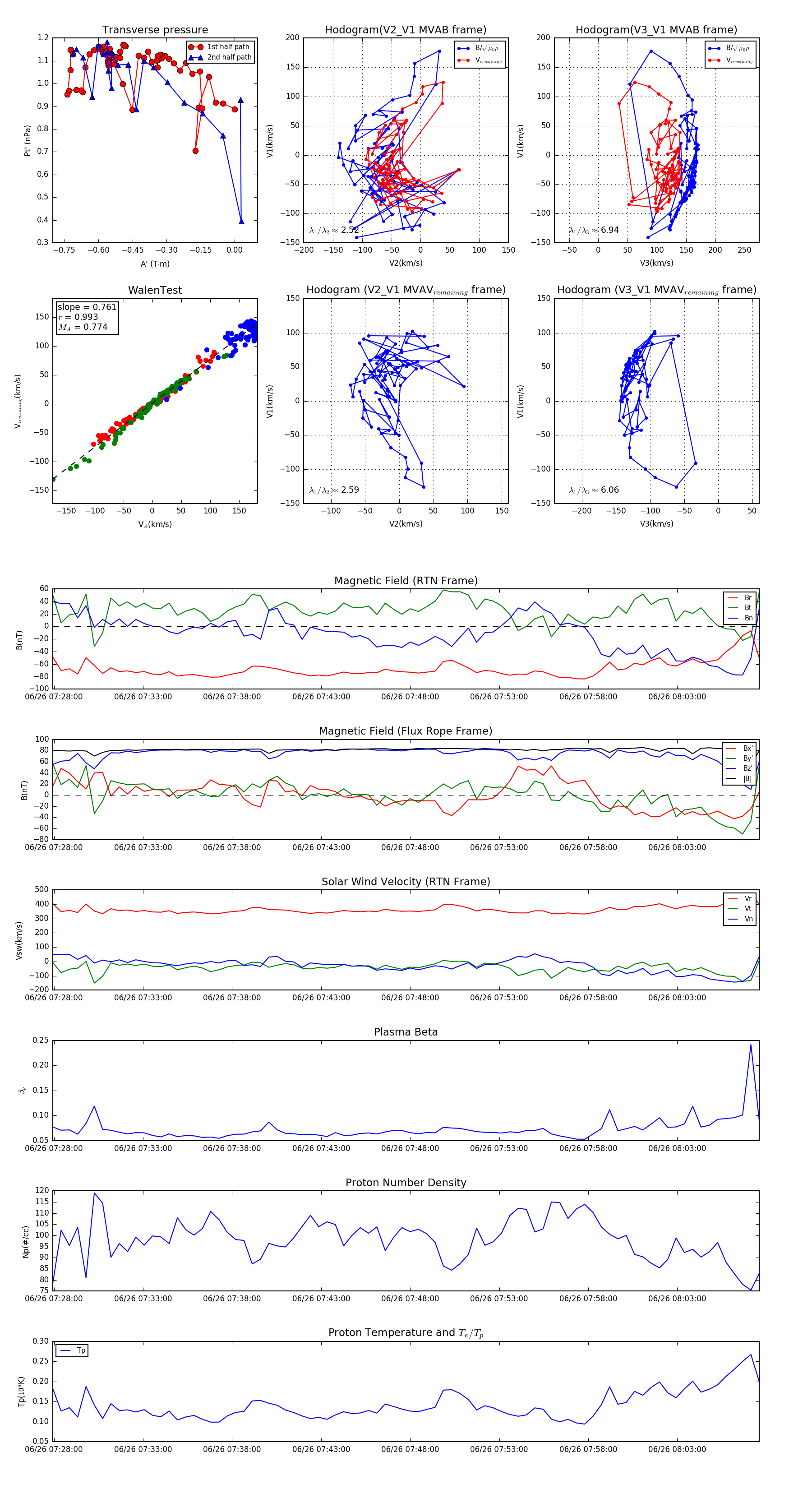
Flux Rope Event 2024-06-26 07:27:56 ~ 2024-06-26 08:07:36 (2381 seconds)


plot