HOME   LIST
‹–   –›

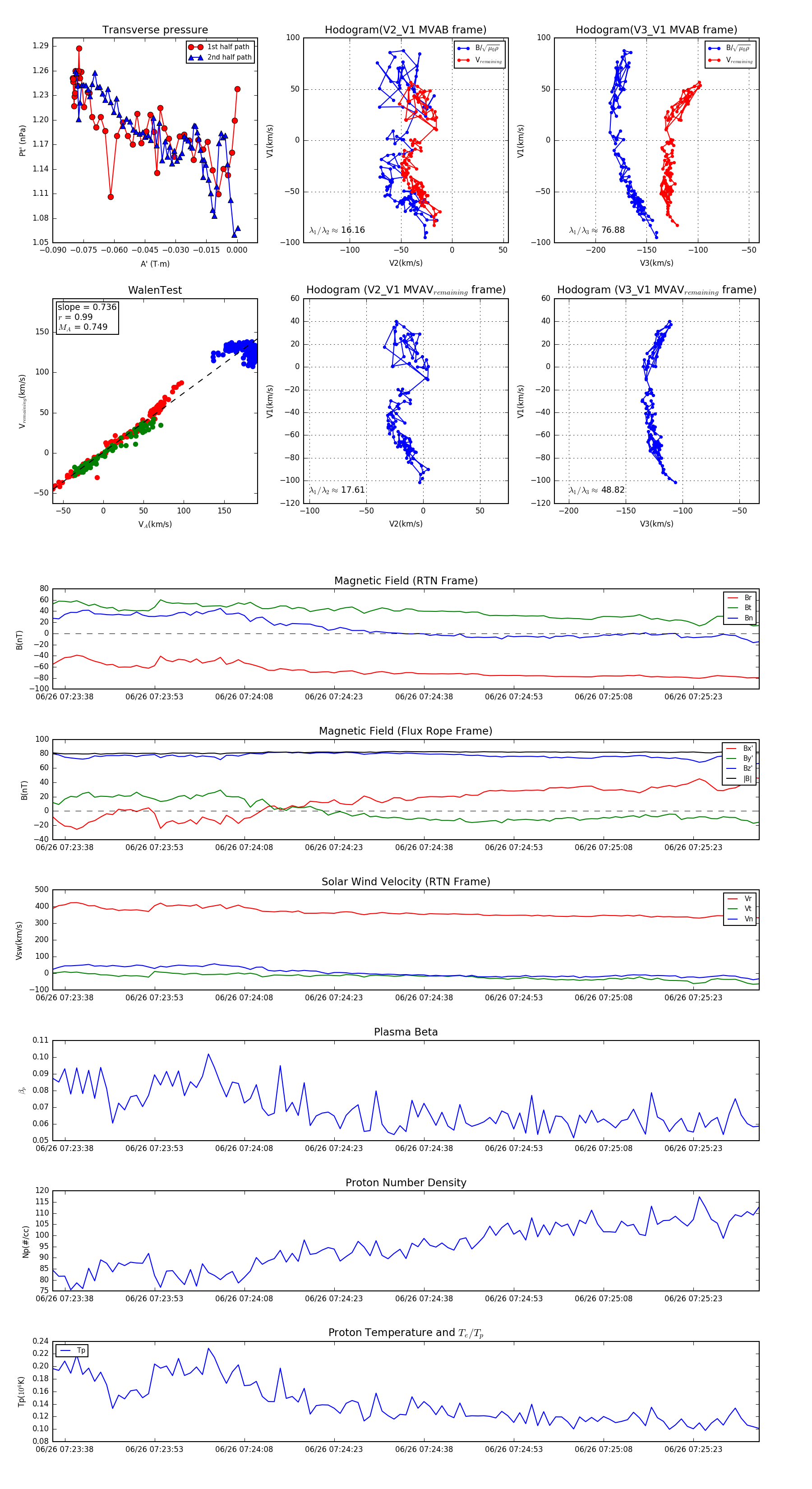
Flux Rope in 2024

Flux Rope Event 2024-06-26 07:23:36 ~ 2024-06-26 07:25:34 (119 seconds)


plot