HOME   LIST
‹–   –›

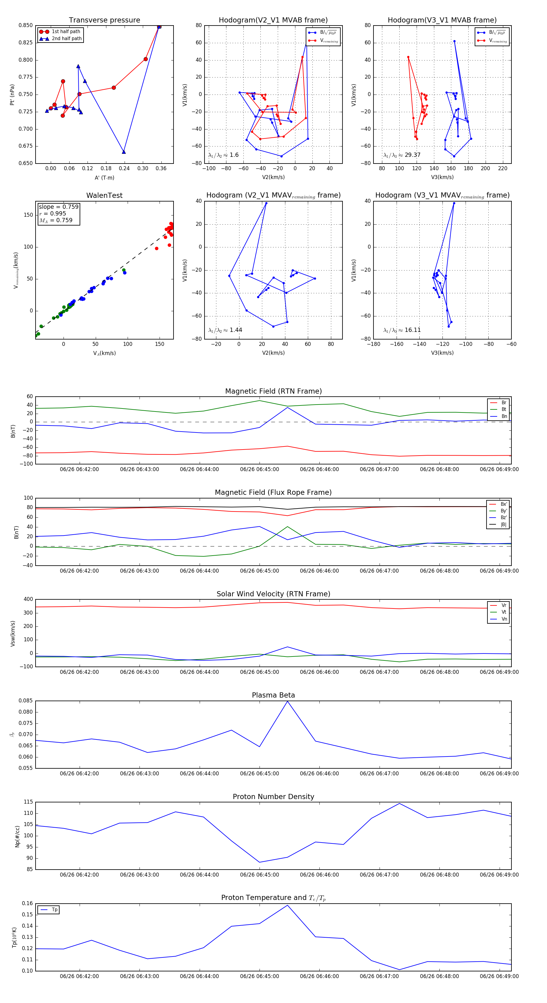
Flux Rope in 2024

Flux Rope Event 2024-06-26 06:41:16 ~ 2024-06-26 06:49:12 (477 seconds)


plot