HOME   LIST
‹–   –›

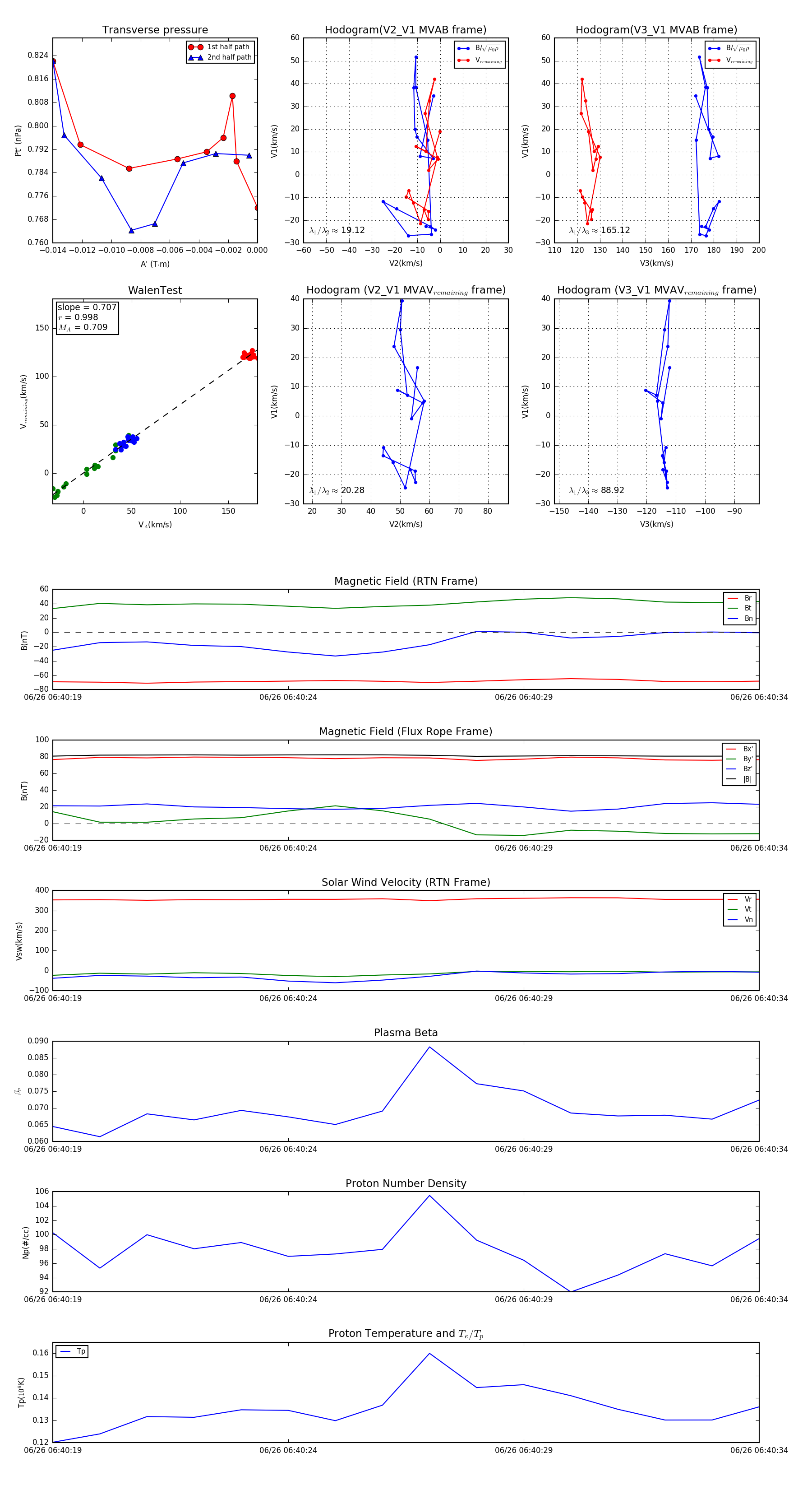
Flux Rope in 2024

Flux Rope Event 2024-06-26 06:40:19 ~ 2024-06-26 06:40:34 (16 seconds)


plot