HOME   LIST
‹–   –›

Flux Rope in 2024

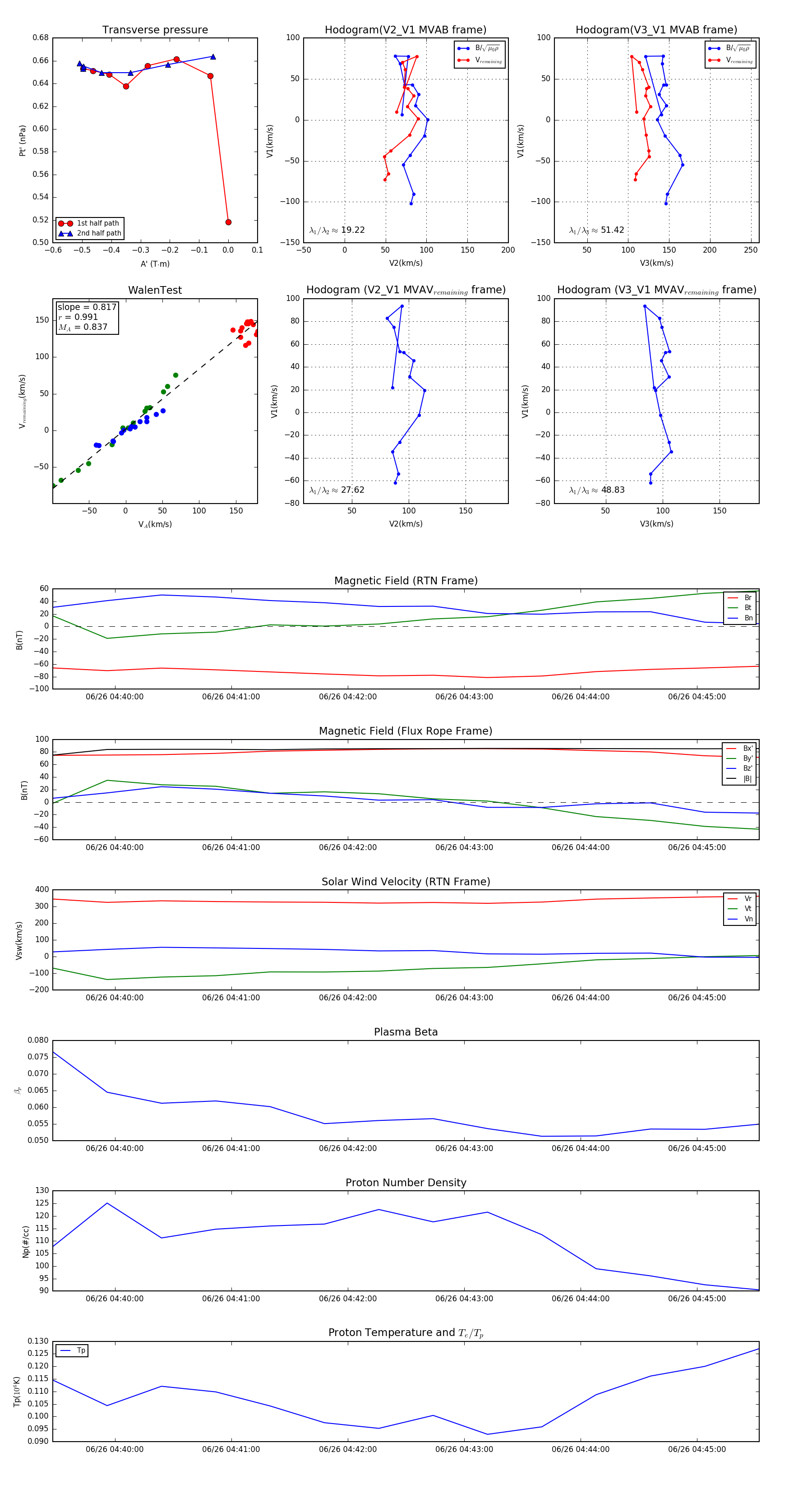
Flux Rope Event 2024-06-26 04:39:28 ~ 2024-06-26 04:45:32 (365 seconds)


plot