HOME   LIST
‹–   –›

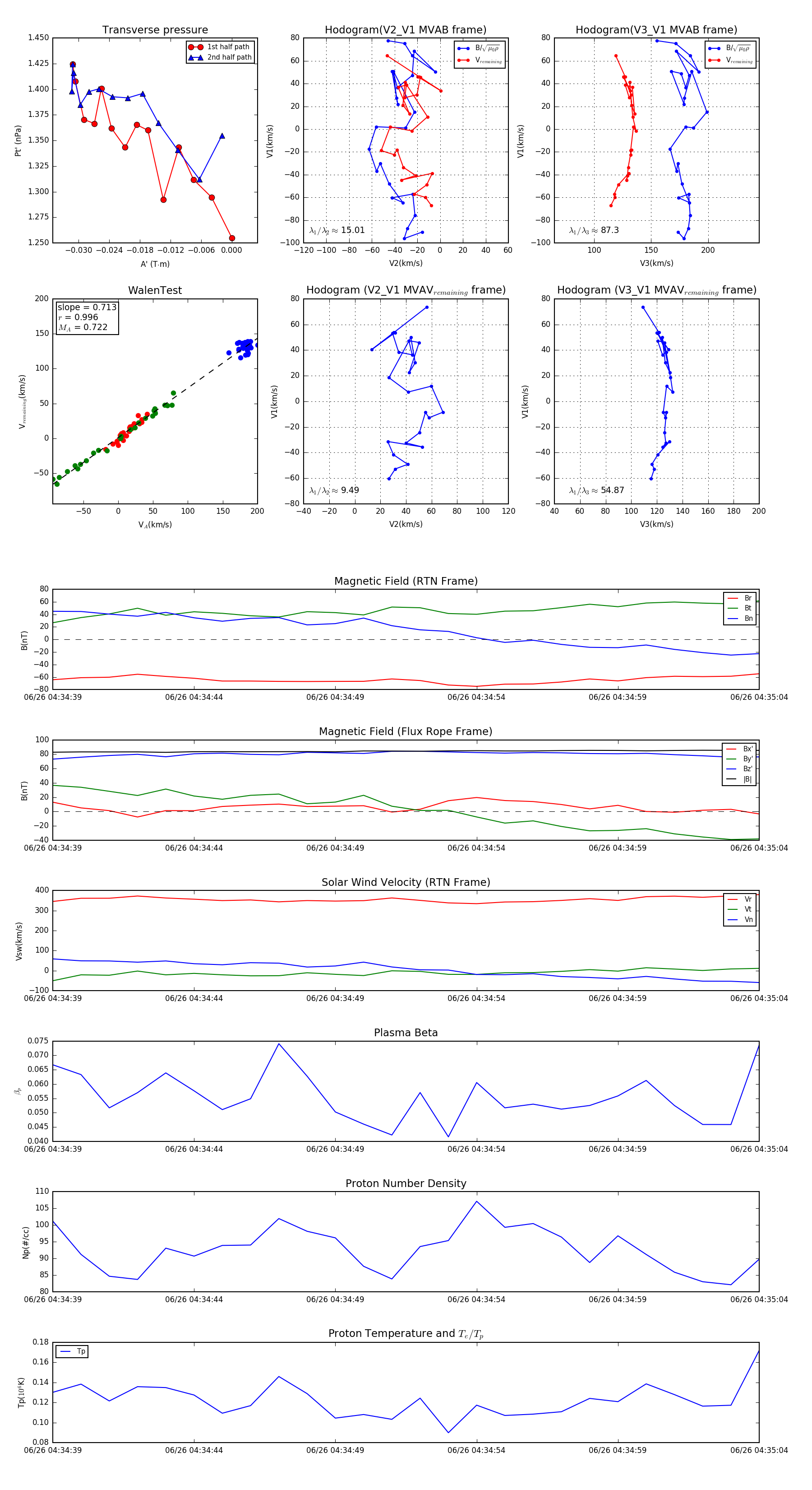
Flux Rope in 2024

Flux Rope Event 2024-06-26 04:34:39 ~ 2024-06-26 04:35:04 (26 seconds)


plot