HOME   LIST
‹–   –›

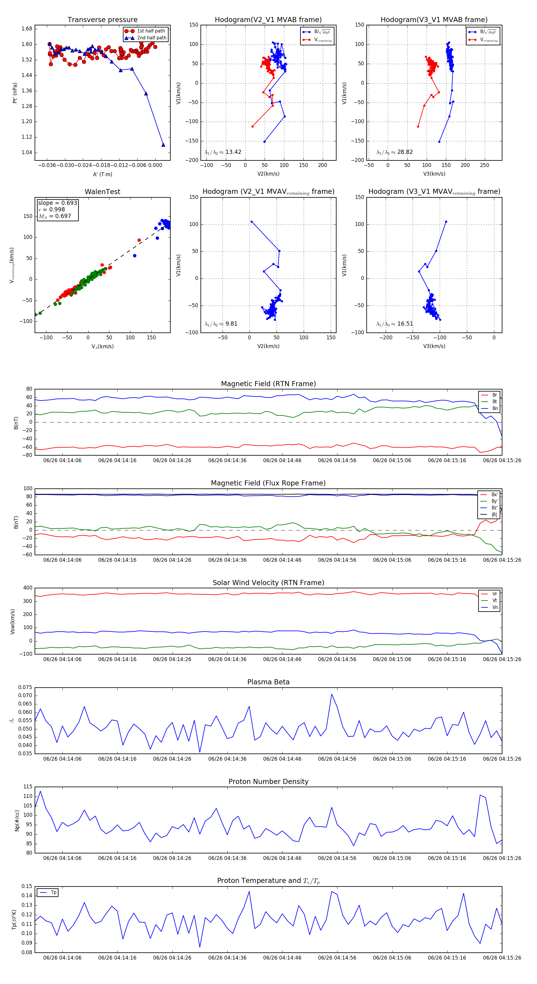
Flux Rope in 2024

Flux Rope Event 2024-06-26 04:14:01 ~ 2024-06-26 04:15:26 (86 seconds)


plot