HOME   LIST
‹–   –›

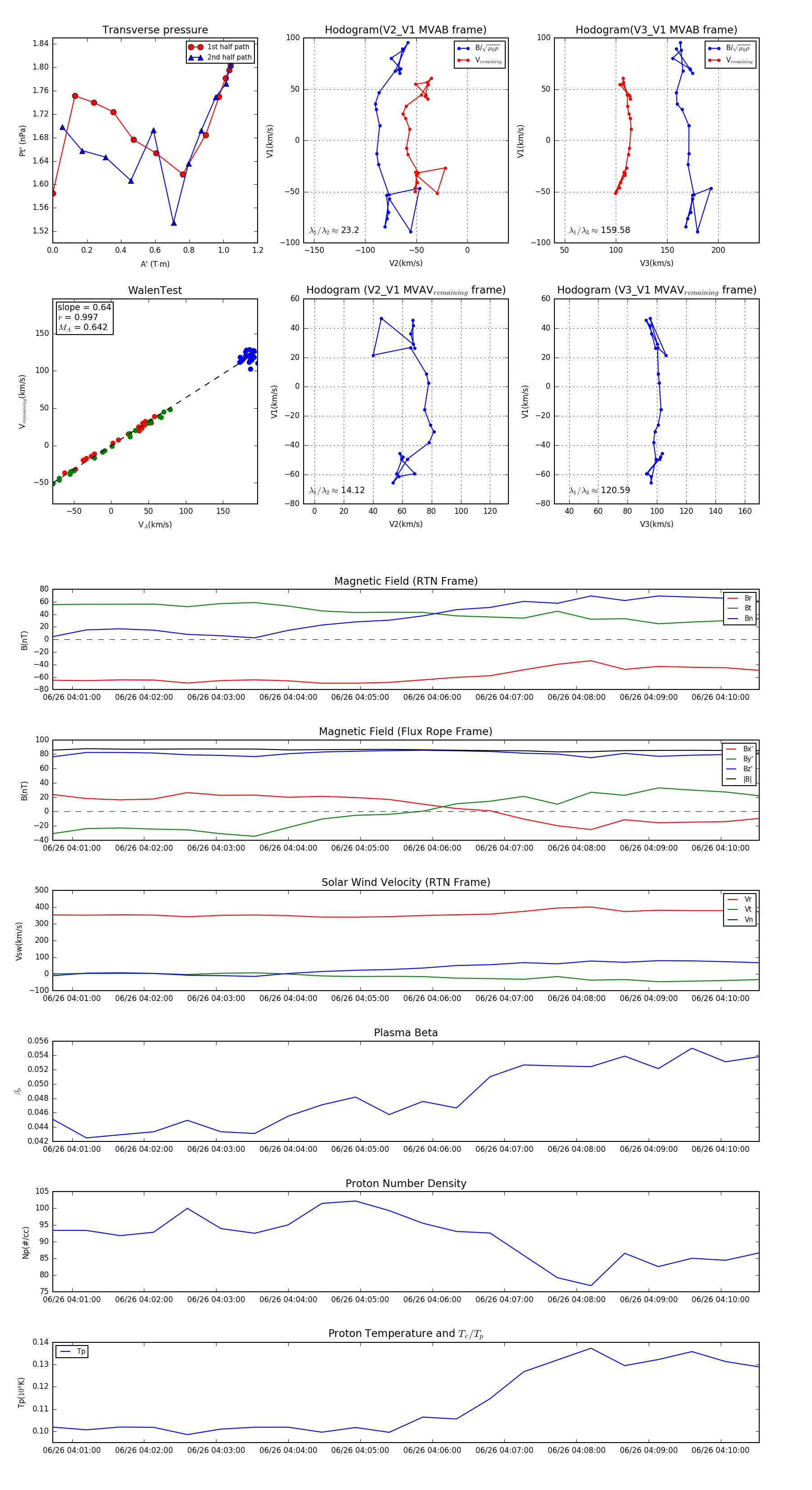
Flux Rope in 2024

Flux Rope Event 2024-06-26 04:00:44 ~ 2024-06-26 04:10:32 (589 seconds)


plot