HOME   LIST
‹–   –›

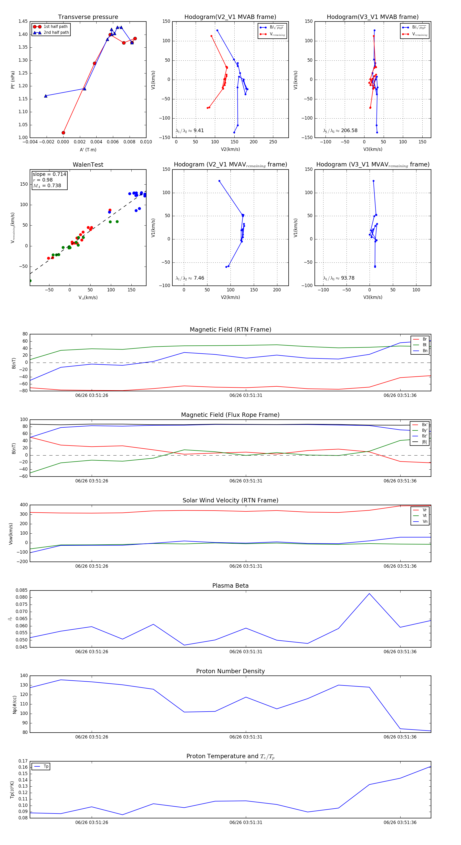
Flux Rope in 2024

Flux Rope Event 2024-06-26 03:51:24 ~ 2024-06-26 03:51:37 (14 seconds)


plot