HOME   LIST
‹–   –›

Flux Rope in 2024

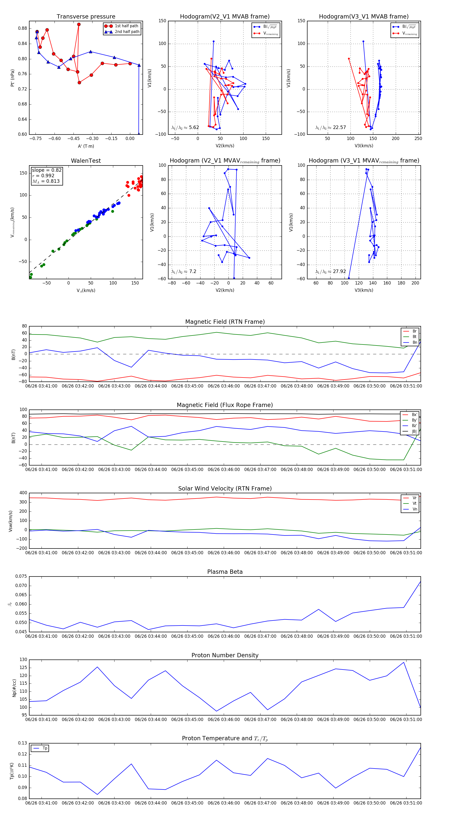
Flux Rope Event 2024-06-26 03:40:40 ~ 2024-06-26 03:51:24 (645 seconds)


plot