HOME   LIST
‹–   –›

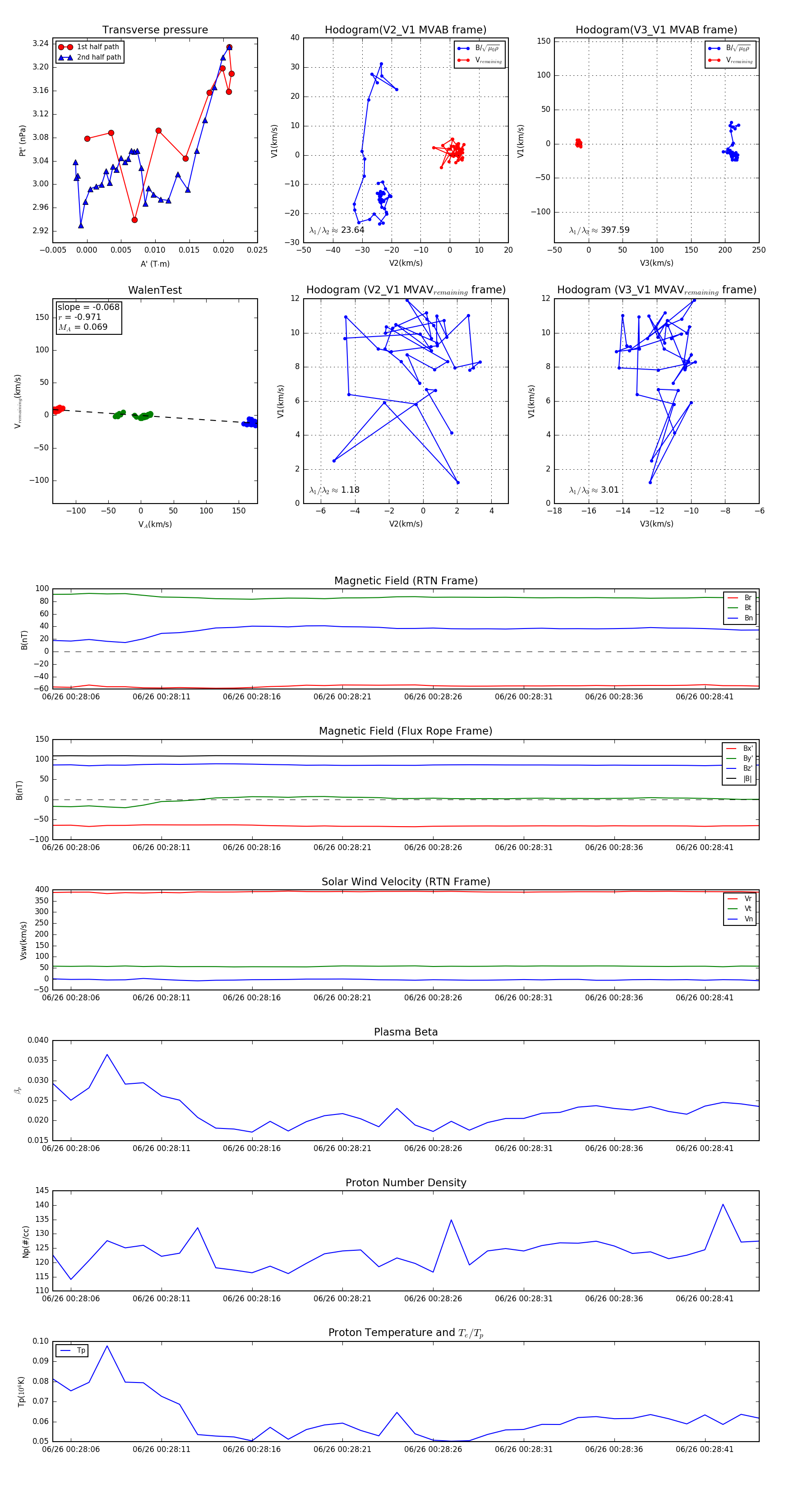
Flux Rope in 2024

Flux Rope Event 2024-06-26 00:28:05 ~ 2024-06-26 00:28:44 (40 seconds)


plot