HOME   LIST
‹–   –›

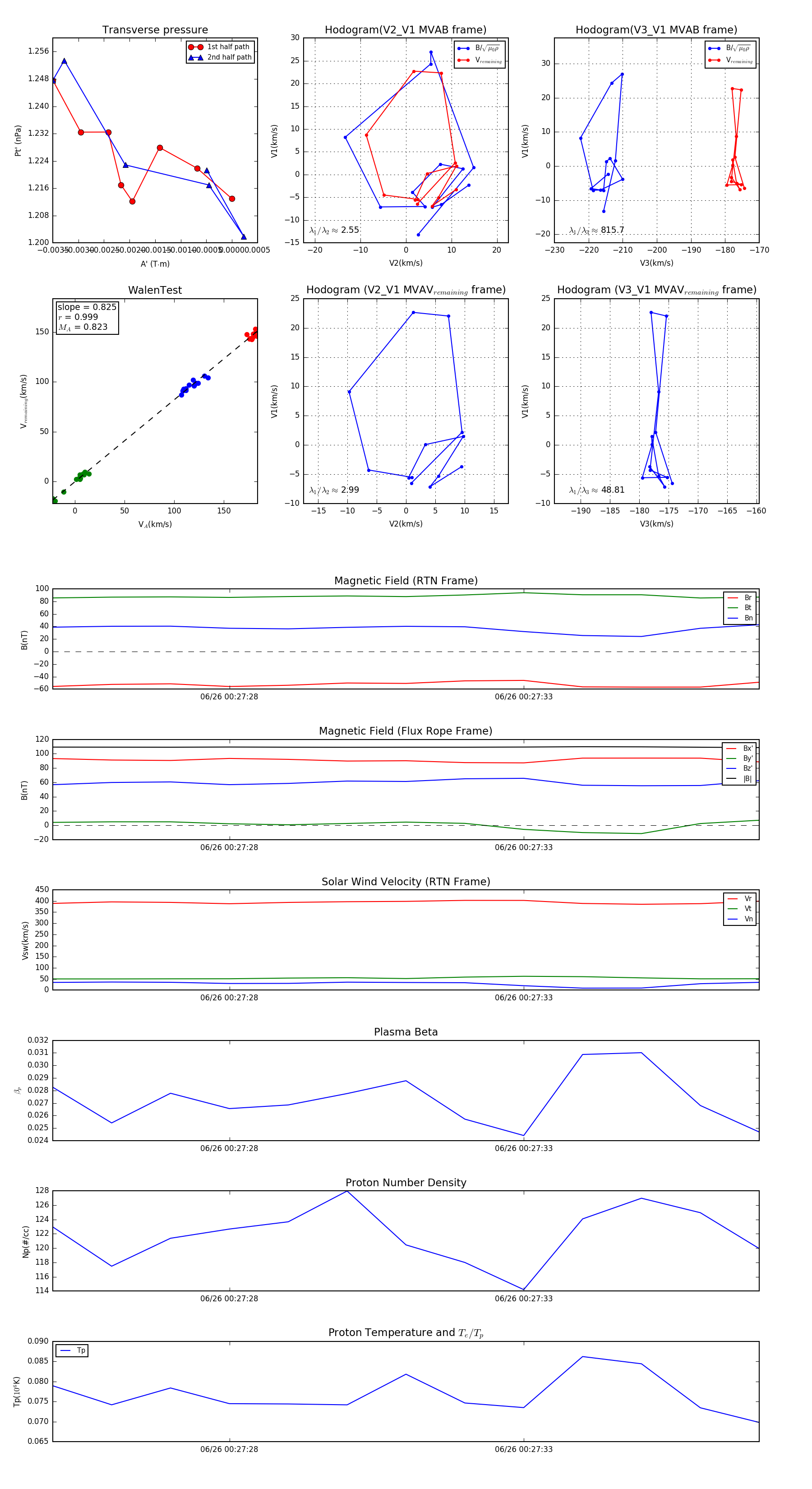
Flux Rope in 2024

Flux Rope Event 2024-06-26 00:27:25 ~ 2024-06-26 00:27:37 (13 seconds)


plot