HOME   LIST
‹–   –›

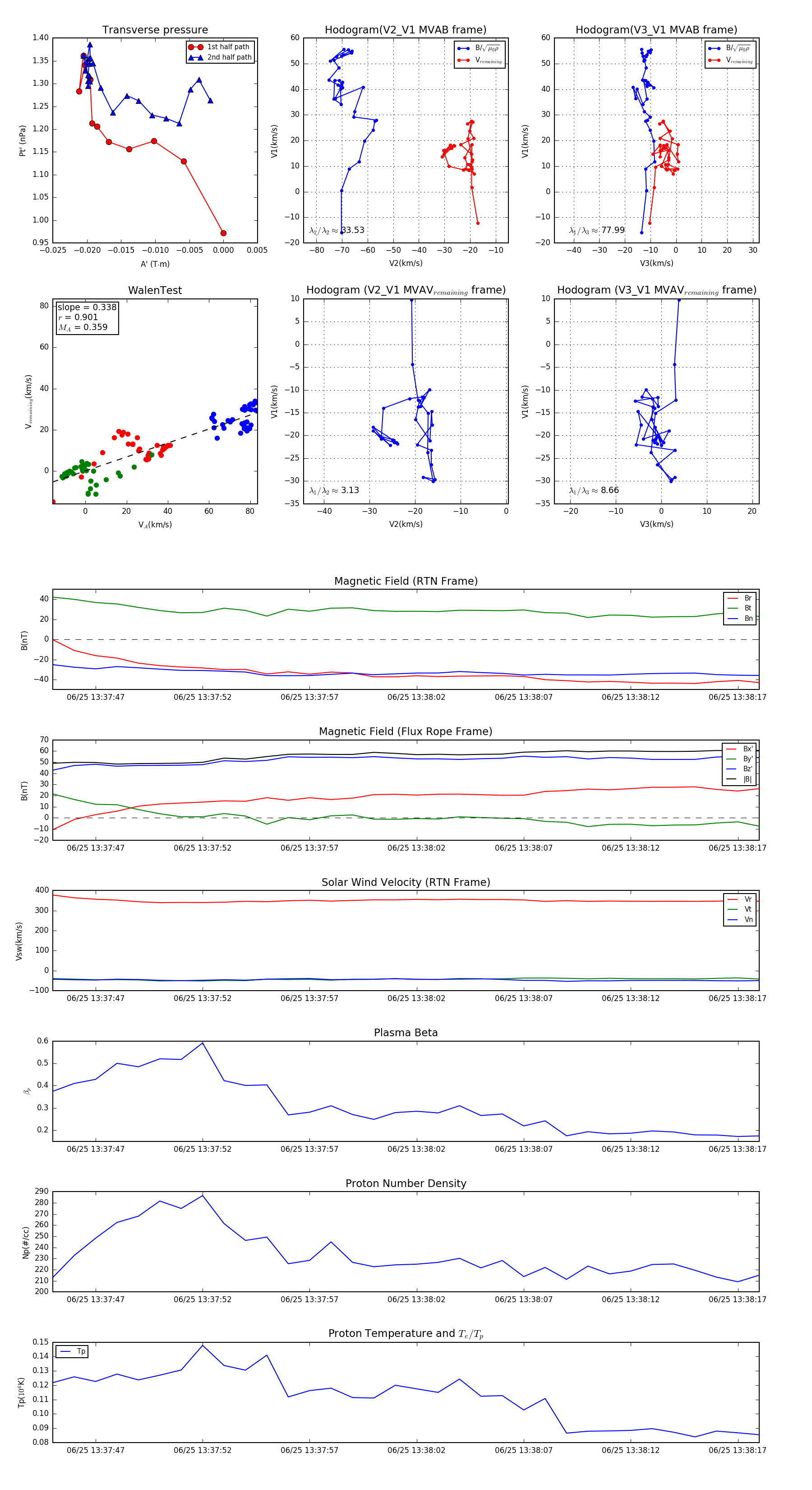
Flux Rope in 2024

Flux Rope Event 2024-06-25 13:37:45 ~ 2024-06-25 13:38:18 (34 seconds)


plot