HOME   LIST
‹–   –›

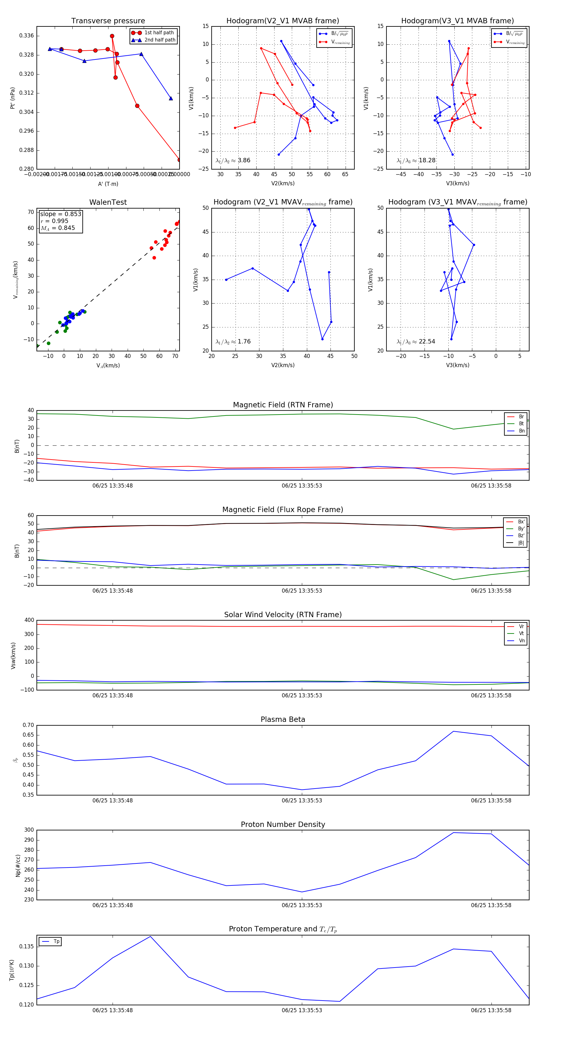
Flux Rope in 2024

Flux Rope Event 2024-06-25 13:35:46 ~ 2024-06-25 13:35:59 (14 seconds)


plot