HOME   LIST
‹–   –›

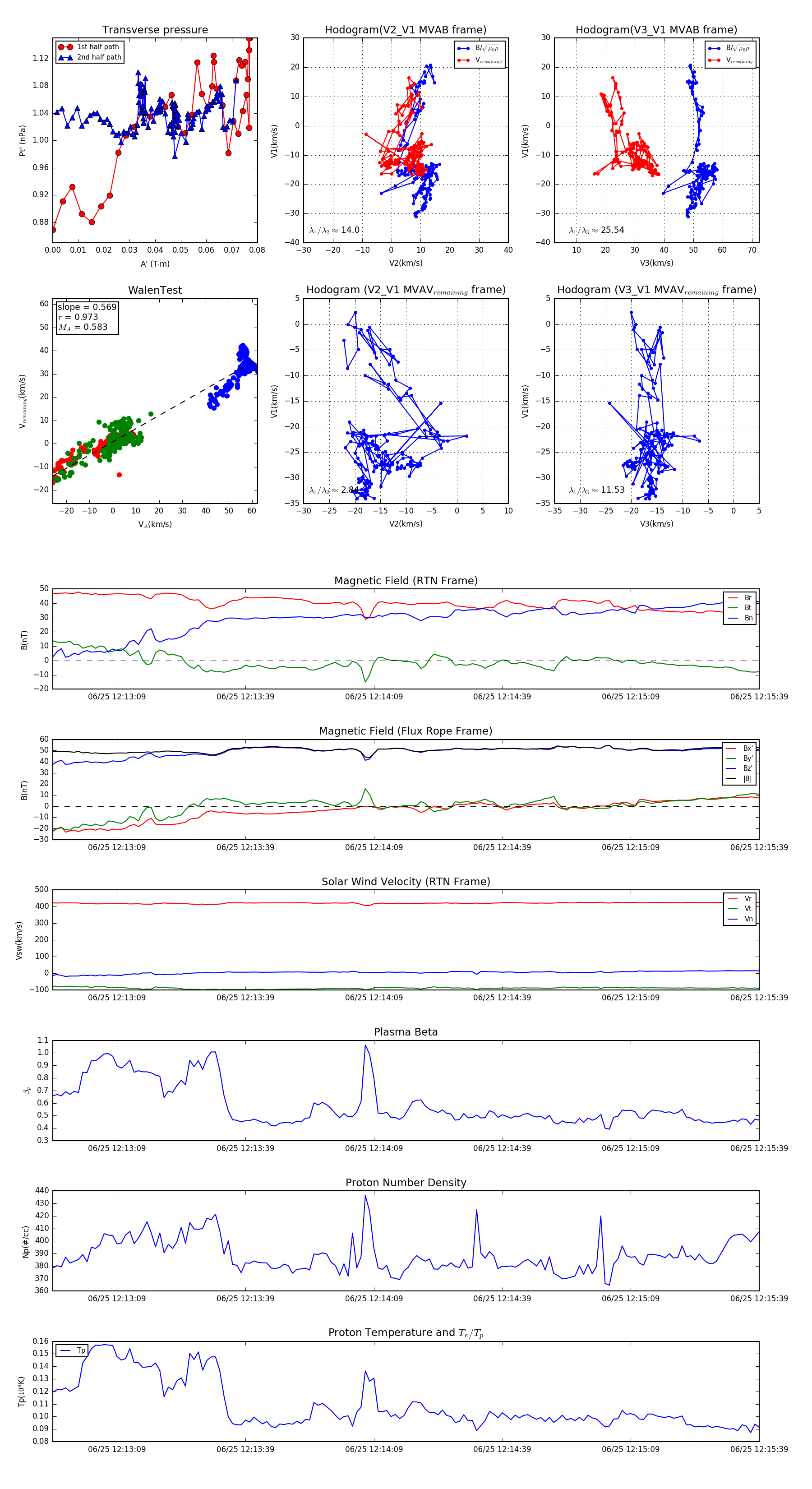
Flux Rope in 2024

Flux Rope Event 2024-06-25 12:12:54 ~ 2024-06-25 12:15:39 (166 seconds)


plot