HOME   LIST
‹–   –›

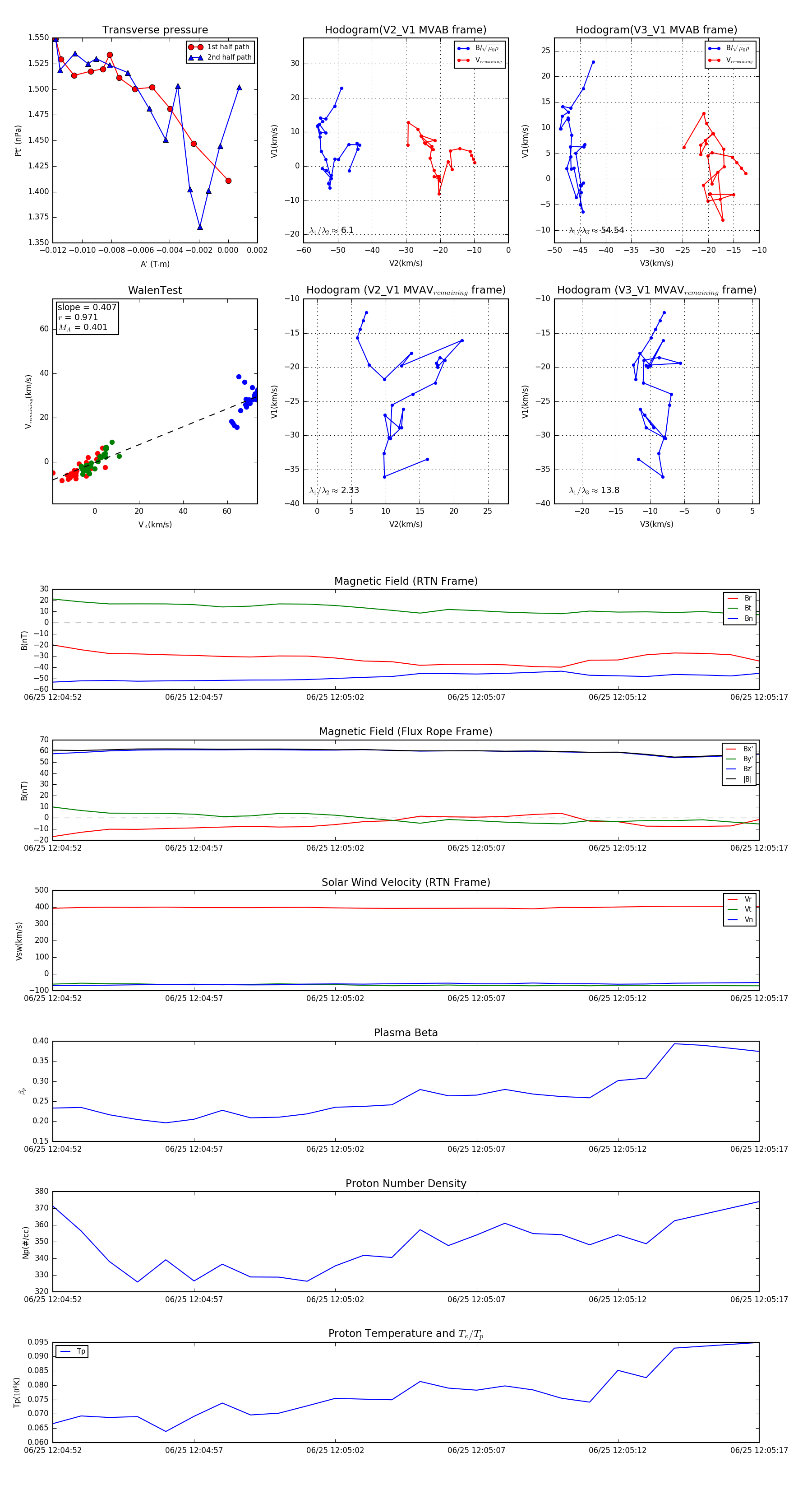
Flux Rope in 2024

Flux Rope Event 2024-06-25 12:04:52 ~ 2024-06-25 12:05:17 (26 seconds)


plot