HOME   LIST
‹–   –›

Flux Rope in 2024

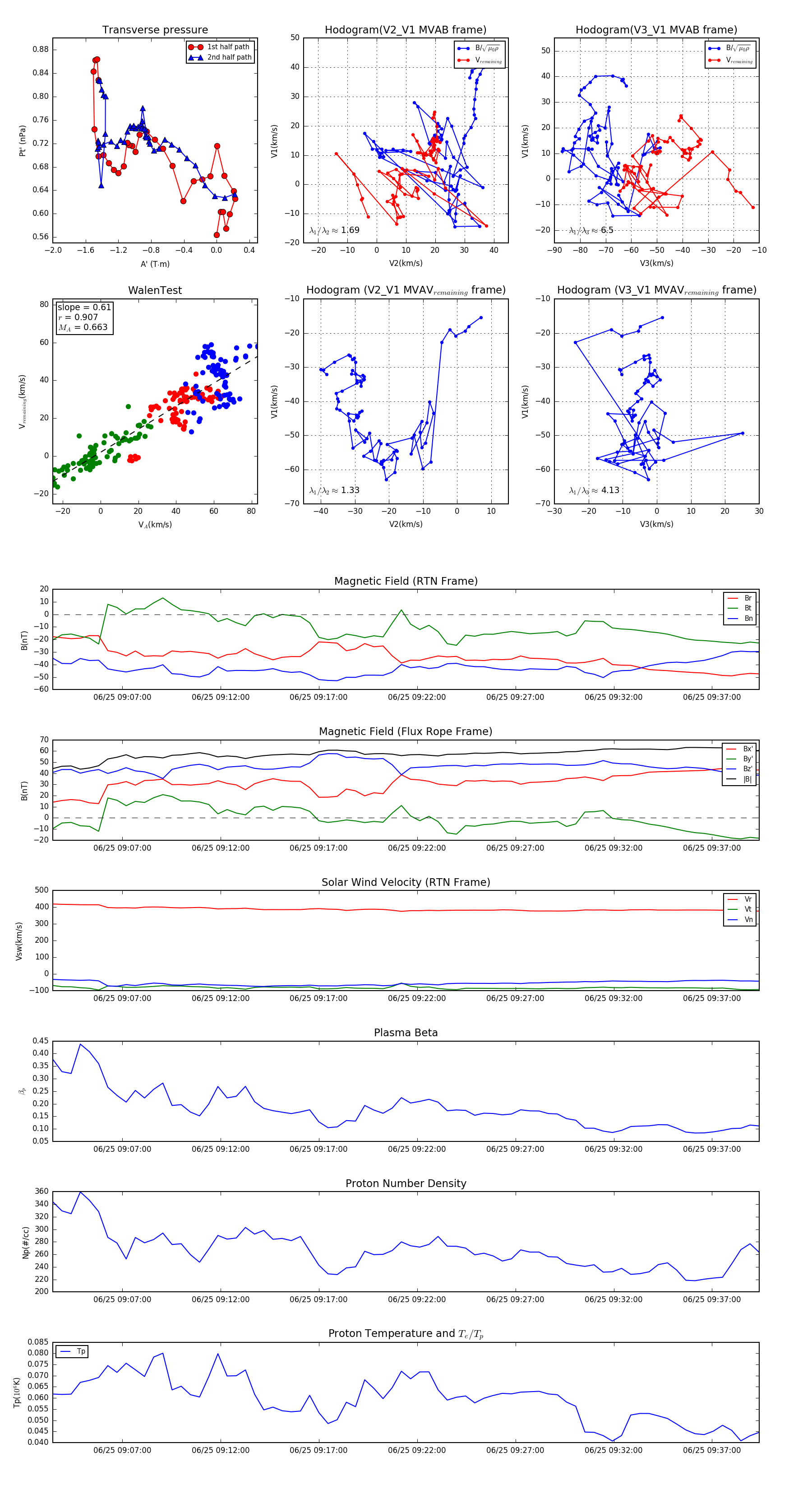
Flux Rope Event 2024-06-25 09:03:28 ~ 2024-06-25 09:39:24 (2157 seconds)


plot